Unterhaltungsvereinbarung
OKSTRA 2.023
/
S_Administration
/
Unterhaltungsvereinbarung
Project:
Abweichung_Produktbeschreibung_ASB
ASB_Objekt, Zuordnungsobjekt_ASB
Baudienststelle
Baulastträger, Baulast
Dienststelle_Verwaltung_Dritter
Ortsdurchfahrt - freie Strecke (OD_FS)
Polizeidienststelle
Unterhaltungsvereinbarung
Verwaltungsbezirk
Widmung
Abweichung_Produktbeschreibung_ASB
ASB_Objekt
Baudienststelle
Baulast
Baulasttraeger
Baulasttraeger_Dritter
Dienststelle_Verwaltung_Dritter
OD_FS
Polizeidienststelle
Unterhaltungsvereinbarung
Verwaltungsbezirk
Widmung
Zuordnungsobjekt_ASB
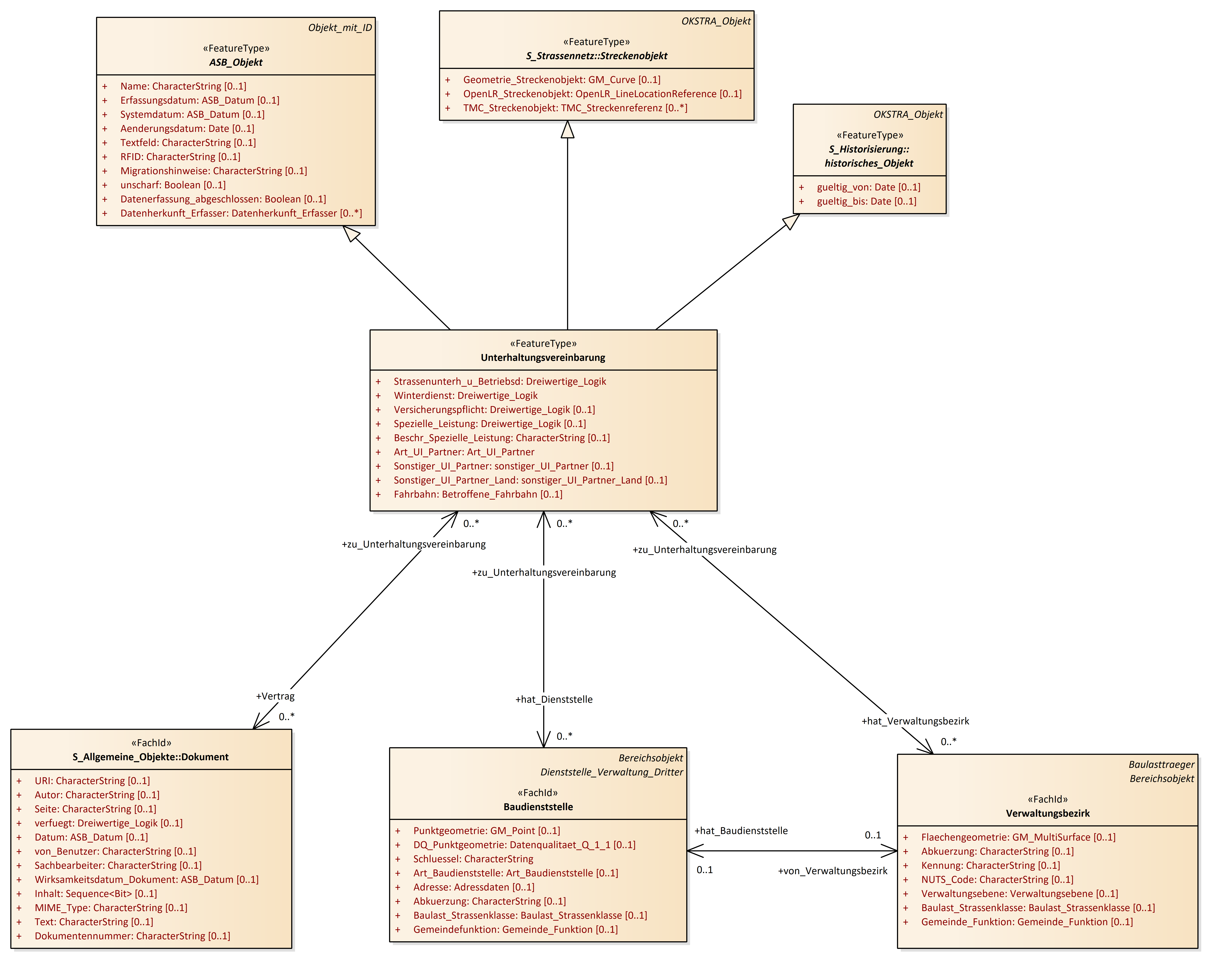
Unterhaltungsvereinbarung : Class diagram
Created:
29.03.2011 14:28:25
Modified:
19.11.2024 14:10:12
Project:
Author:
hettwer
Version:
1.0
Advanced:
ID:
{F12CA7A5-8FA8-461a-BAE1-50E12FCC18C9}