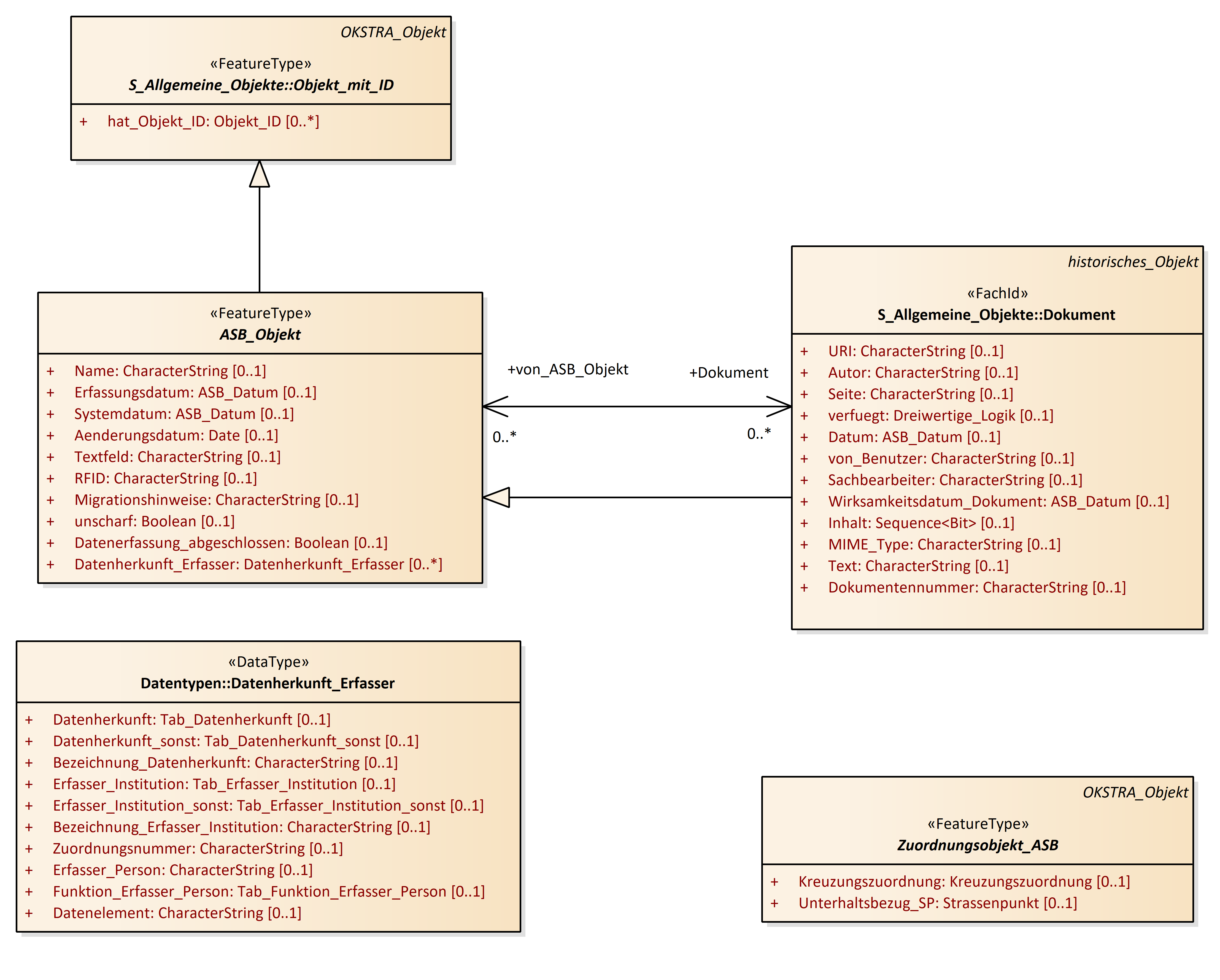
ASB_Objekt, Zuordnungsobjekt_ASB
OKSTRA 2.023
/
S_Administration
/
ASB_Objekt, Zuordnungsobjekt_ASB
Project:
Abweichung_Produktbeschreibung_ASB
ASB_Objekt, Zuordnungsobjekt_ASB
Baudienststelle
Baulastträger, Baulast
Dienststelle_Verwaltung_Dritter
Ortsdurchfahrt - freie Strecke (OD_FS)
Polizeidienststelle
Unterhaltungsvereinbarung
Verwaltungsbezirk
Widmung
Abweichung_Produktbeschreibung_ASB
ASB_Objekt
Baudienststelle
Baulast
Baulasttraeger
Baulasttraeger_Dritter
Dienststelle_Verwaltung_Dritter
OD_FS
Polizeidienststelle
Unterhaltungsvereinbarung
Verwaltungsbezirk
Widmung
Zuordnungsobjekt_ASB
ASB_Objekt, Zuordnungsobjekt_ASB : Class diagram
Created:
29.03.2011 13:31:36
Modified:
19.11.2024 14:06:09
Project:
Author:
hettwer
Version:
1.0
Advanced:
ID:
{EF156F25-D8E6-4768-BB24-B8BA5FD43A49}