Fahrbahnneigungen
OKSTRA 2.023
/
S_Bauliche_Strasseneigenschaften
/
Fahrbahnneigungen
Project:
Aufbauschicht
Aufrisselement-Höhenpunkt
Bahnigkeit
Belastungsklasse
Durchlass
Fahrbahnneigungen
Grundrisselemente
Hindernis
Kreisverkehr
Regelquerschnitt
Aufbauschicht
Aufrisselement
Bahnigkeit
Belastungsklasse
Durchlass
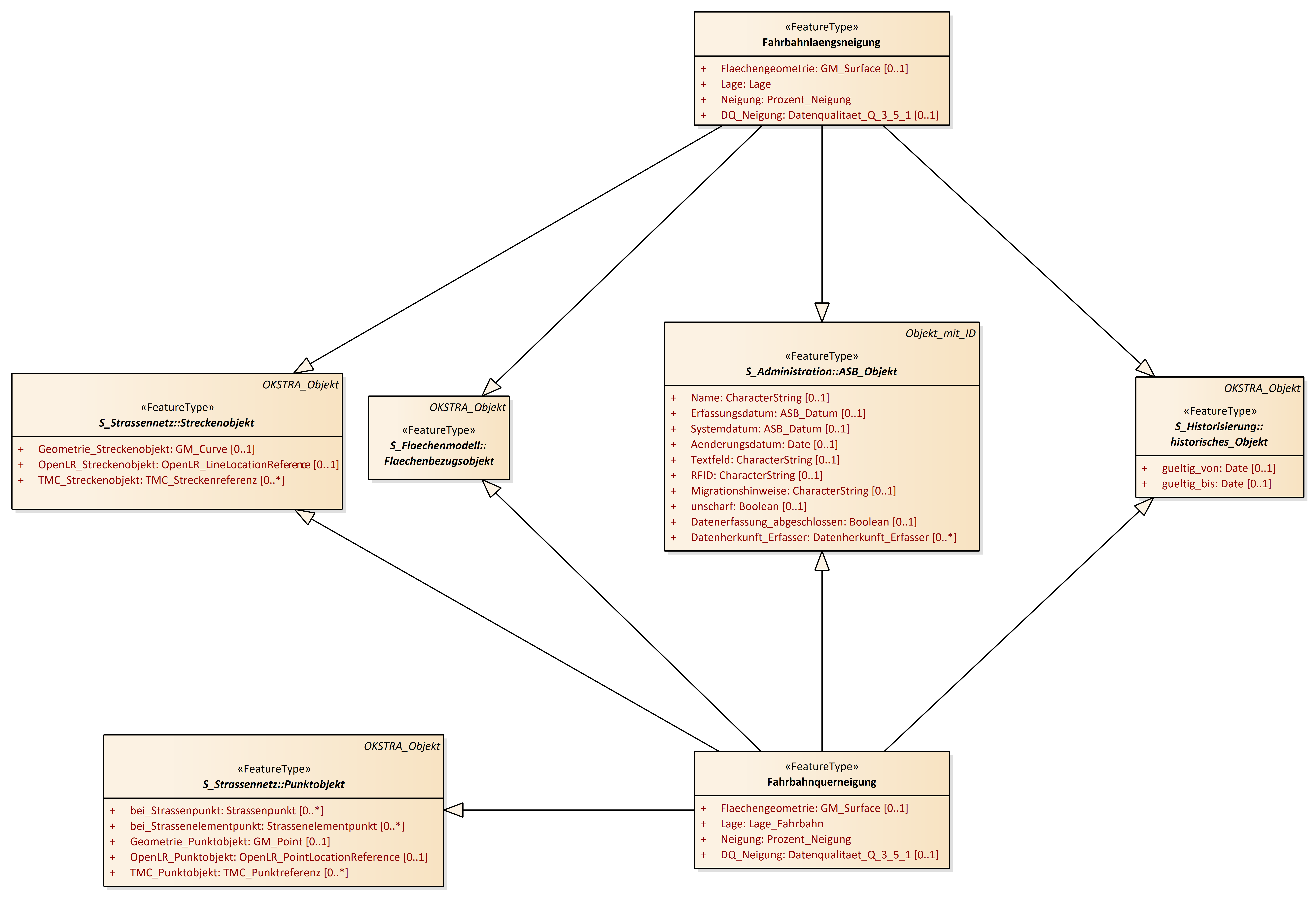
Fahrbahnlaengsneigung
Fahrbahnquerneigung
Grundrisselement
Grundrisselement_Gerade
Grundrisselement_Klothoide
Grundrisselement_Kreisbogen
Hindernis
Hoehenpunkt
Kreisverkehr
Regelquerschnitt
Teilhindernis
Fahrbahnneigungen : Class diagram
Created:
22.03.2011 17:24:09
Modified:
27.01.2020 16:41:58
Project:
Author:
hettwer
Version:
1.0
Advanced:
ID:
{DBAA91C5-5991-43cd-A8C0-0E58E4EF313A}