Bahnigkeit
OKSTRA 2.023
/
S_Bauliche_Strasseneigenschaften
/
Bahnigkeit
Project:
Aufbauschicht
Aufrisselement-Höhenpunkt
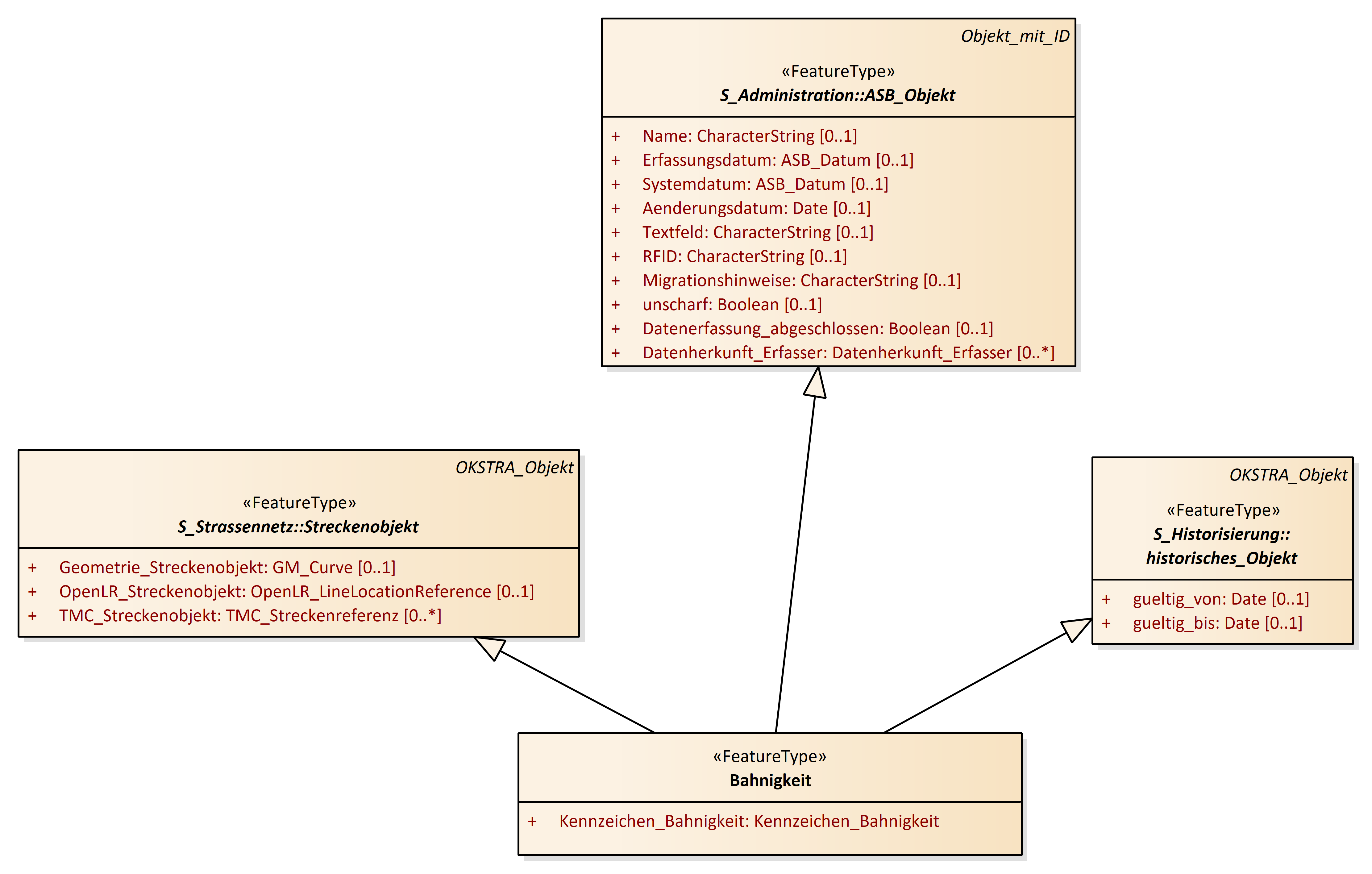
Bahnigkeit
Belastungsklasse
Durchlass
Fahrbahnneigungen
Grundrisselemente
Hindernis
Kreisverkehr
Regelquerschnitt
Aufbauschicht
Aufrisselement
Bahnigkeit
Belastungsklasse
Durchlass
Fahrbahnlaengsneigung
Fahrbahnquerneigung
Grundrisselement
Grundrisselement_Gerade
Grundrisselement_Klothoide
Grundrisselement_Kreisbogen
Hindernis
Hoehenpunkt
Kreisverkehr
Regelquerschnitt
Teilhindernis
Bahnigkeit : Class diagram
Created:
22.03.2011 17:14:16
Modified:
19.11.2024 16:23:02
Project:
Author:
hettwer
Version:
1.0
Advanced:
ID:
{0B4C6084-A1C7-4856-ADB8-FD01D072F01C}