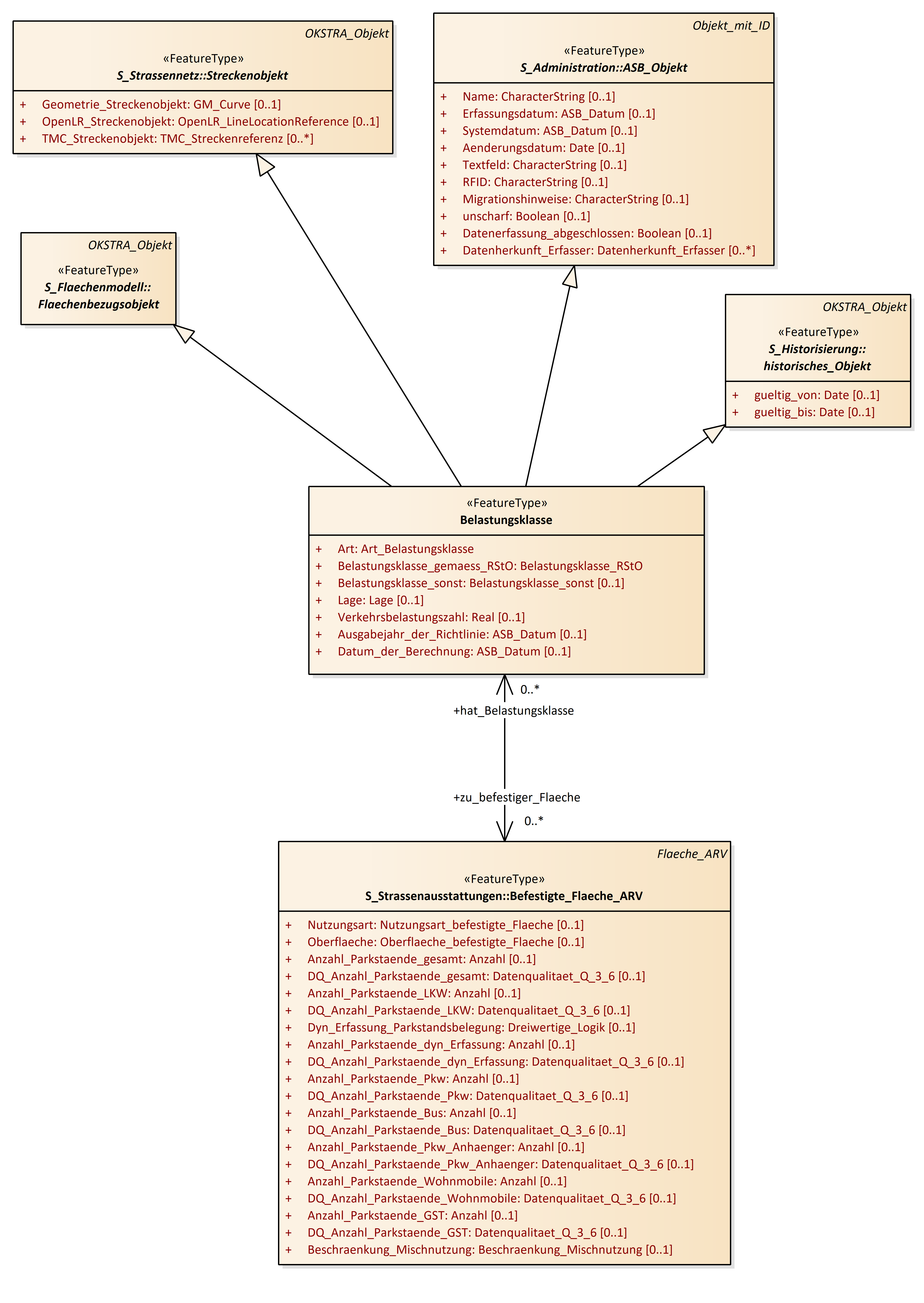
Belastungsklasse
OKSTRA 2.023
/
S_Bauliche_Strasseneigenschaften
/
Belastungsklasse
Project:
Aufbauschicht
Aufrisselement-Höhenpunkt
Bahnigkeit
Belastungsklasse
Durchlass
Fahrbahnneigungen
Grundrisselemente
Hindernis
Kreisverkehr
Regelquerschnitt
Aufbauschicht
Aufrisselement
Bahnigkeit
Belastungsklasse
Durchlass
Fahrbahnlaengsneigung
Fahrbahnquerneigung
Grundrisselement
Grundrisselement_Gerade
Grundrisselement_Klothoide
Grundrisselement_Kreisbogen
Hindernis
Hoehenpunkt
Kreisverkehr
Regelquerschnitt
Teilhindernis
Belastungsklasse : Class diagram
Created:
22.03.2011 17:16:08
Modified:
19.11.2024 16:23:21
Project:
Author:
hettwer
Version:
1.0
Advanced:
ID:
{C0FE74B3-4B2F-40fd-9B38-41BB1F75C232}