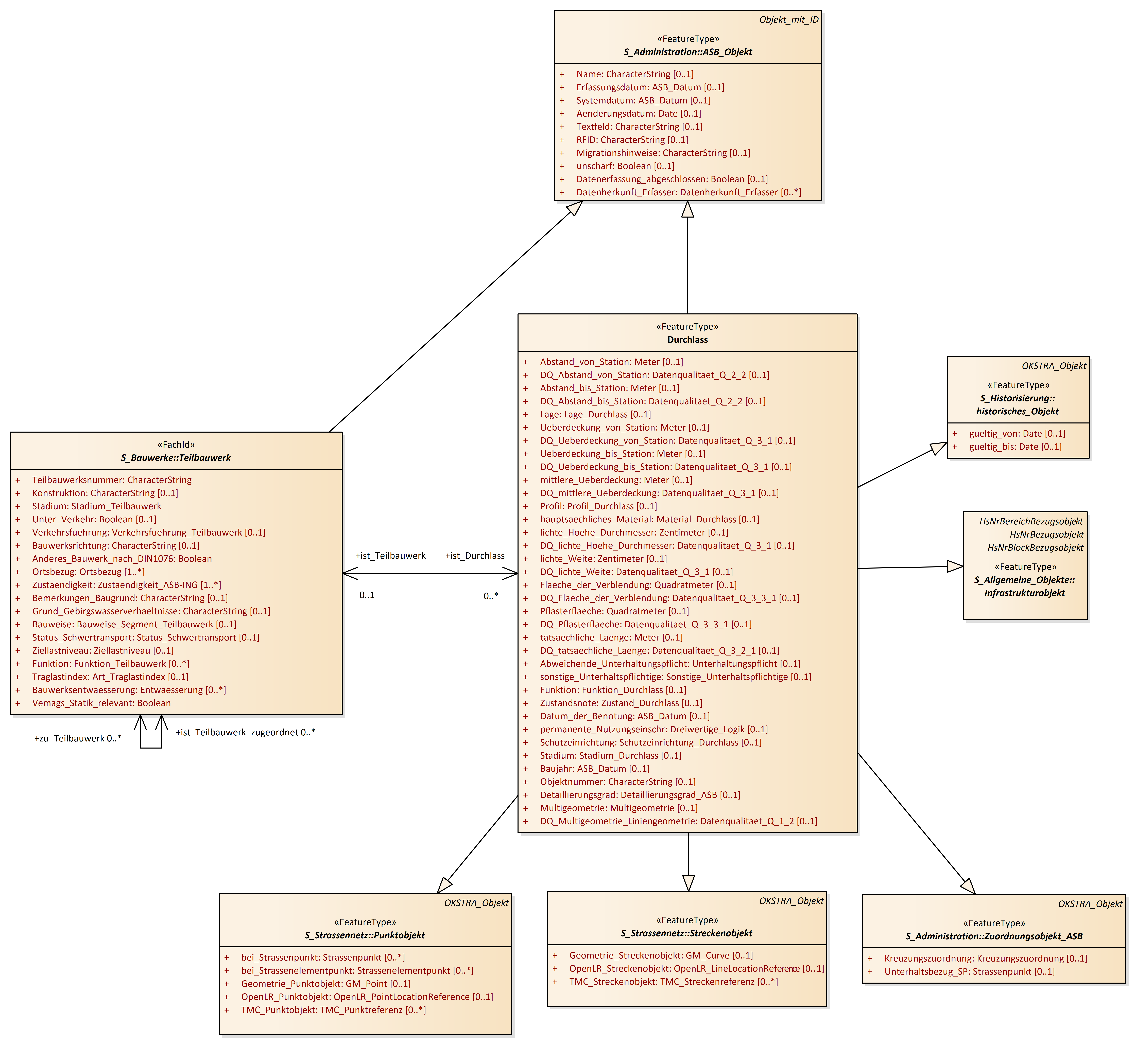
Durchlass
OKSTRA 2.023
/
S_Bauliche_Strasseneigenschaften
/
Durchlass
Project:
Aufbauschicht
Aufrisselement-Höhenpunkt
Bahnigkeit
Belastungsklasse
Durchlass
Fahrbahnneigungen
Grundrisselemente
Hindernis
Kreisverkehr
Regelquerschnitt
Aufbauschicht
Aufrisselement
Bahnigkeit
Belastungsklasse
Durchlass
Fahrbahnlaengsneigung
Fahrbahnquerneigung
Grundrisselement
Grundrisselement_Gerade
Grundrisselement_Klothoide
Grundrisselement_Kreisbogen
Hindernis
Hoehenpunkt
Kreisverkehr
Regelquerschnitt
Teilhindernis
Durchlass : Class diagram
Created:
22.03.2011 17:19:25
Modified:
24.05.2023 16:28:16
Project:
Author:
hettwer
Version:
1.0
Advanced:
ID:
{19D46ED6-5E9A-4ac9-BF39-3CCB94CF48A7}