Höhenzug
OKSTRA 2.023
/
S_Entwurf
/
Höhenzug
Project:
Achse
Breitenband
Deckenbuch
Geschwindigkeitsband
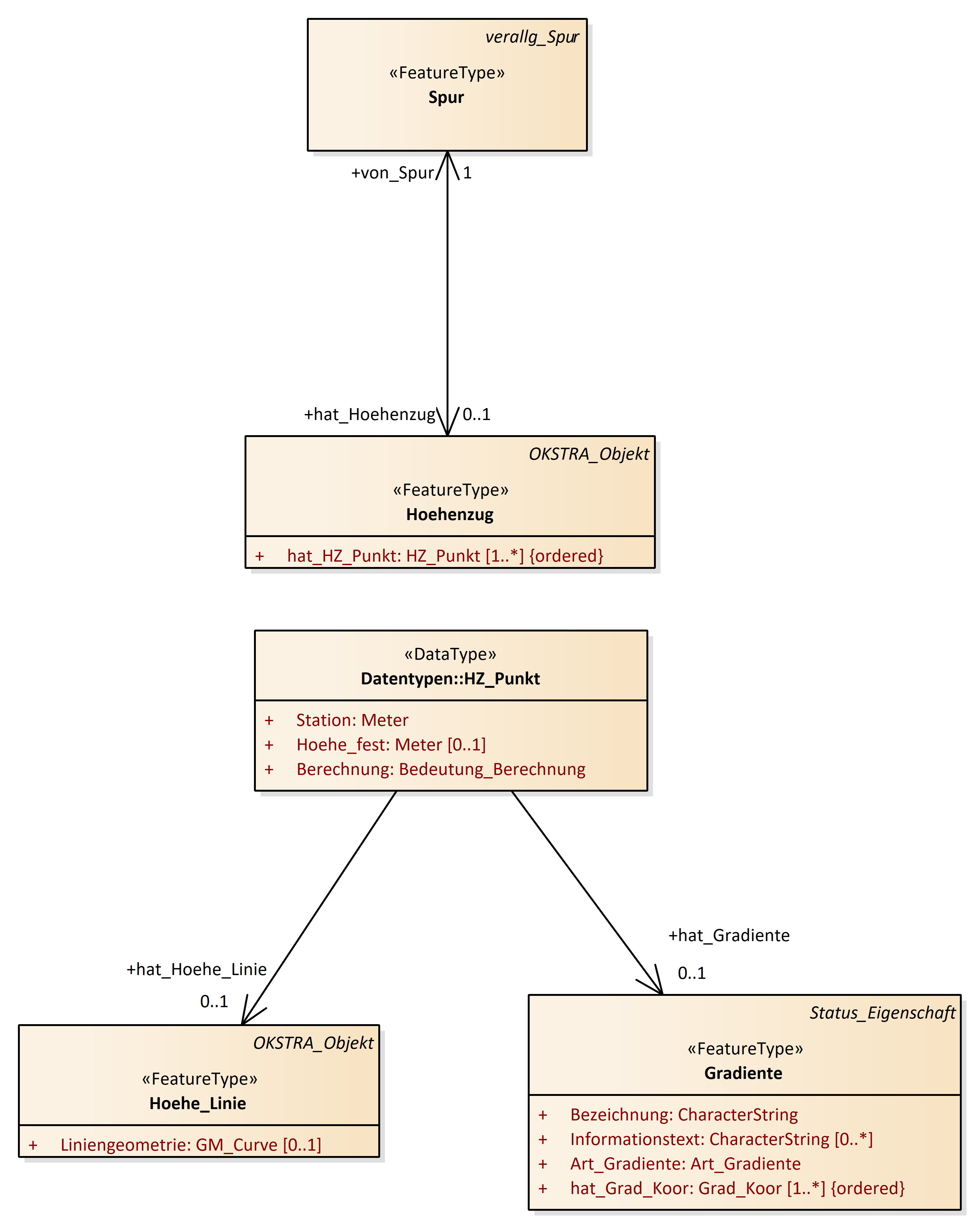
Gradiente
Horizontlinie
Höhenzug
Querneigungsband
Querprofil
Sichtweiten
Abstand_Achse_Linie
Achse
Achselement
Achshauptpunkt
Breitenband
Deckenbuch
Geschwindigkeitsband
Gradiente
Hochbordspur
Hoehe_Linie
Hoehenzug
Horizontlinie
Profillinie
Querneigungsband
Querprofil
Sichtweiten
Spur
Trasse
verallg_Spur
Höhenzug : Class diagram
Created:
30.03.2011 17:02:29
Modified:
19.02.2015 15:39:22
Project:
Author:
hettwer
Version:
1.0
Advanced:
ID:
{93B74DE7-60E9-48cd-8468-2EA8788035EA}