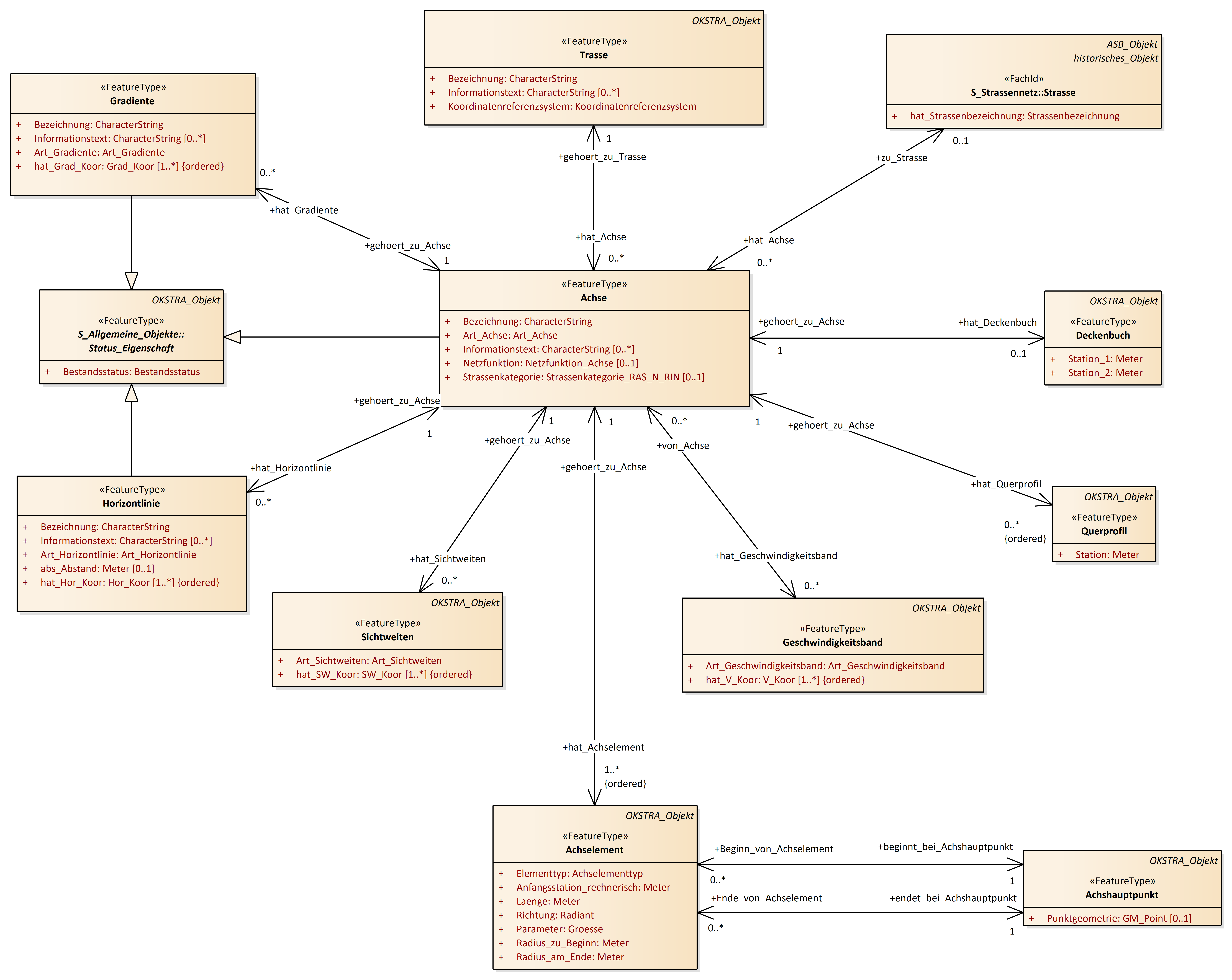
Achse
OKSTRA 2.023
/
S_Entwurf
/
Achse
Project:
Achse
Breitenband
Deckenbuch
Geschwindigkeitsband
Gradiente
Horizontlinie
Höhenzug
Querneigungsband
Querprofil
Sichtweiten
Abstand_Achse_Linie
Achse
Achselement
Achshauptpunkt
Breitenband
Deckenbuch
Geschwindigkeitsband
Gradiente
Hochbordspur
Hoehe_Linie
Hoehenzug
Horizontlinie
Profillinie
Querneigungsband
Querprofil
Sichtweiten
Spur
Trasse
verallg_Spur
Achse : Class diagram
Created:
30.03.2011 16:12:12
Modified:
15.11.2018 09:43:52
Project:
Author:
hettwer
Version:
1.0
Advanced:
ID:
{D52118DD-49A1-4582-8A6B-5A5636CE3F4A}