Deckenbuch
OKSTRA 2.023
/
S_Entwurf
/
Deckenbuch
Project:
Achse
Breitenband
Deckenbuch
Geschwindigkeitsband
Gradiente
Horizontlinie
Höhenzug
Querneigungsband
Querprofil
Sichtweiten
Abstand_Achse_Linie
Achse
Achselement
Achshauptpunkt
Breitenband
Deckenbuch
Geschwindigkeitsband
Gradiente
Hochbordspur
Hoehe_Linie
Hoehenzug
Horizontlinie
Profillinie
Querneigungsband
Querprofil
Sichtweiten
Spur
Trasse
verallg_Spur
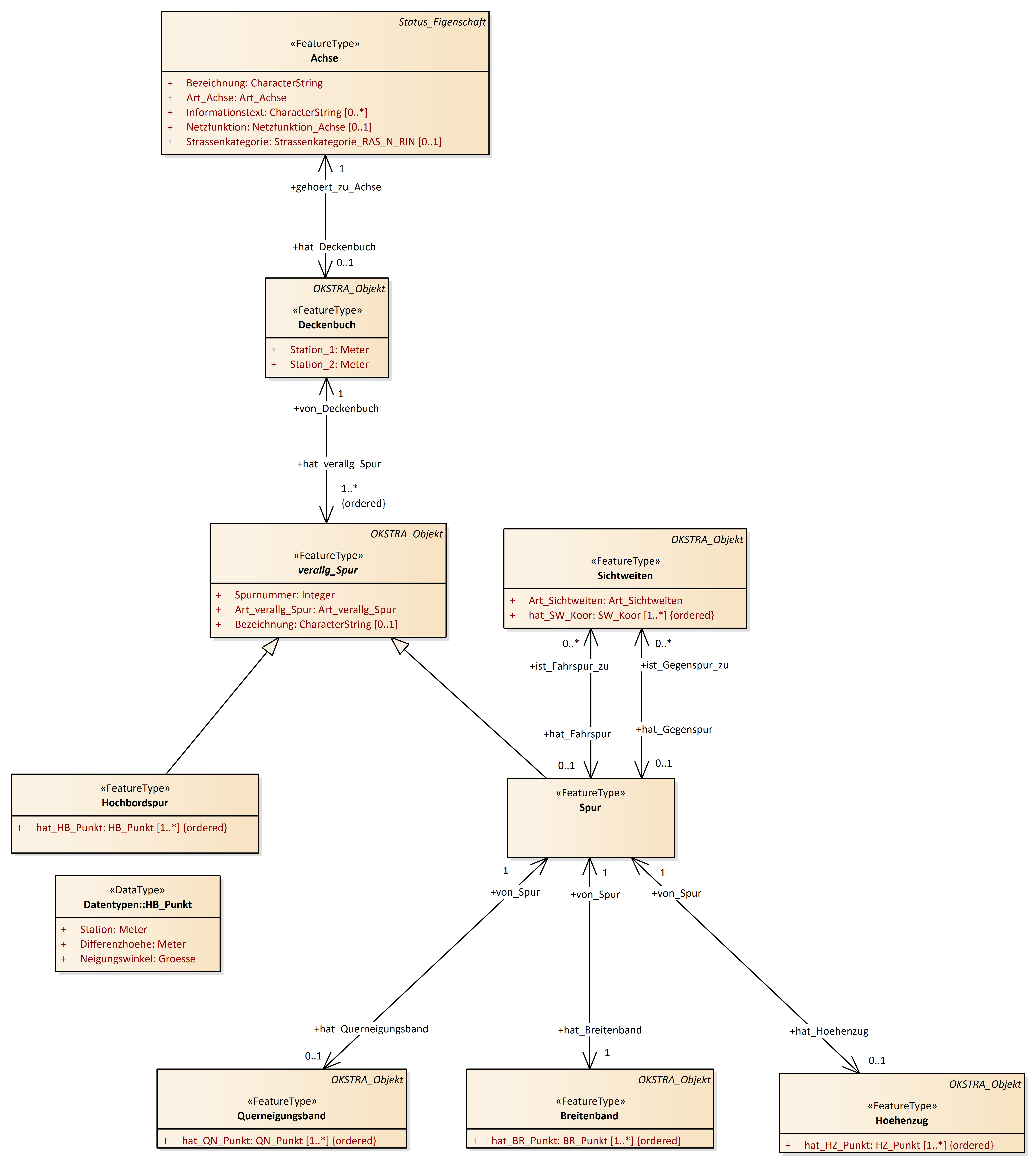
Deckenbuch : Class diagram
Created:
30.03.2011 16:32:38
Modified:
04.05.2017 13:17:32
Project:
Author:
hettwer
Version:
1.0
Advanced:
ID:
{5BCC6C70-E056-4b5b-BEAC-9685009633E1}