Mauer
OKSTRA 2.023
/
S_Topografie
/
Mauer
Project:
Böschung
Gebäude
Hecke und Gebüsch
Isolinie
Mauer
Zaun
Anschrift
Boeschung
Boeschungskantenabschnitt
Gebaeude
Gebuesch
Gehoelz
Geschoss
Hecke
Heckenabschnitt
Isolinie
Kehle
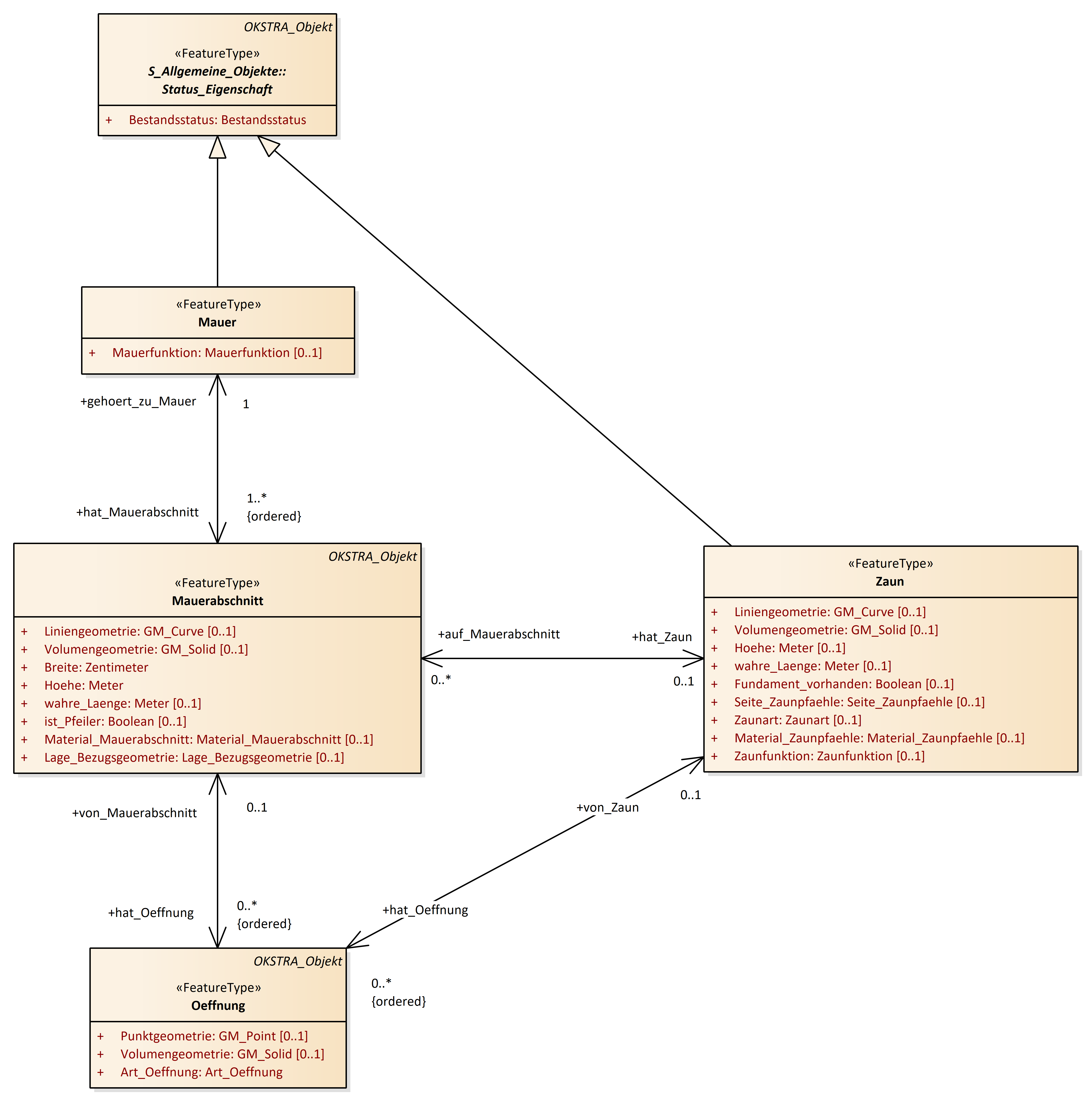
Mauer
Mauerabschnitt
Oeffnung
Zaun
Mauer : Class diagram
Created:
05.04.2011 17:09:24
Modified:
20.10.2020 17:30:00
Project:
Author:
hettwer
Version:
1.0
Advanced:
ID:
{59FB1DC7-3343-4de5-89E0-FA1217C58B00}