Hecke und Gebüsch
OKSTRA 2.023
/
S_Topografie
/
Hecke und Gebüsch
Project:
Böschung
Gebäude
Hecke und Gebüsch
Isolinie
Mauer
Zaun
Anschrift
Boeschung
Boeschungskantenabschnitt
Gebaeude
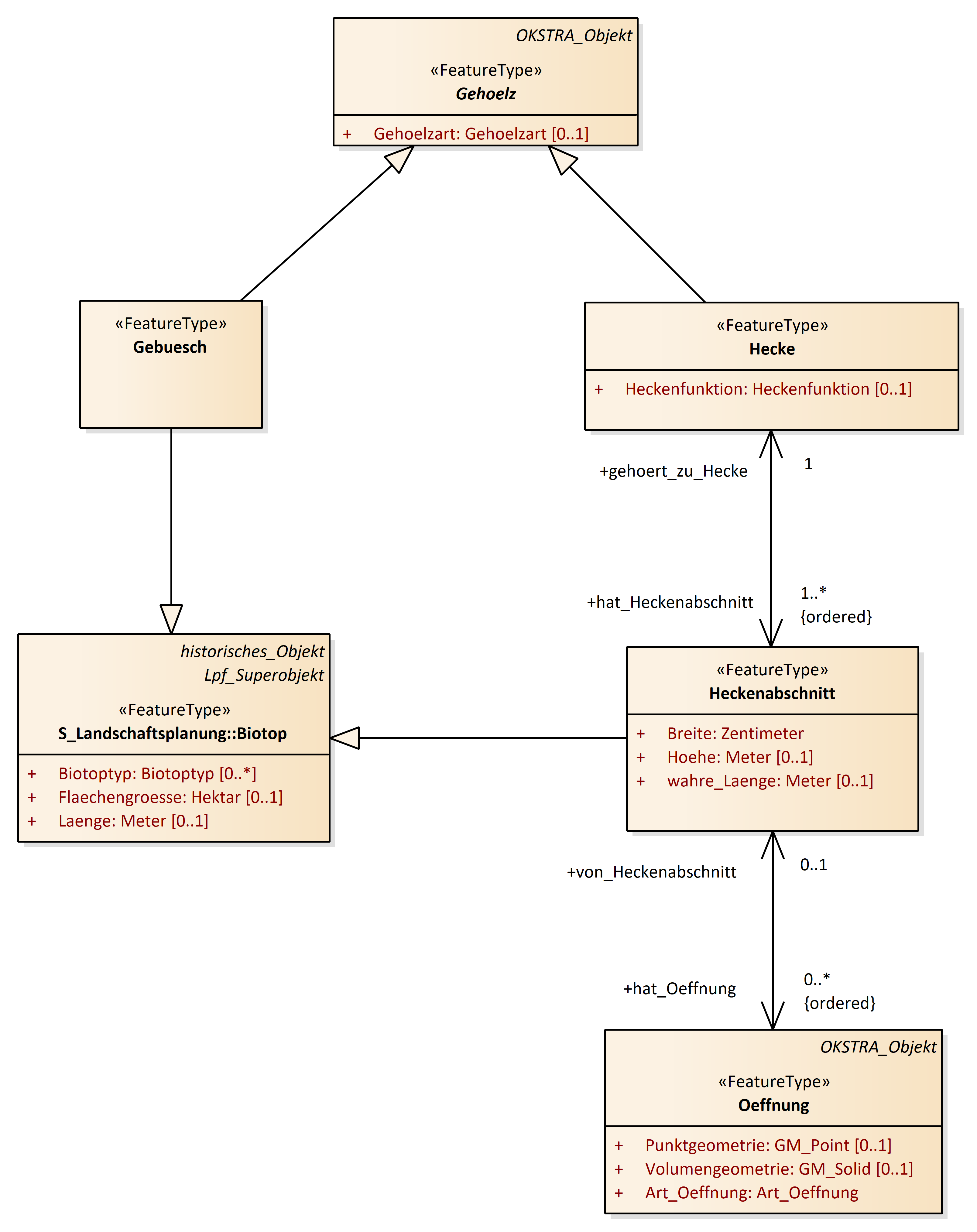
Gebuesch
Gehoelz
Geschoss
Hecke
Heckenabschnitt
Isolinie
Kehle
Mauer
Mauerabschnitt
Oeffnung
Zaun
Hecke und Gebüsch : Class diagram
Created:
05.04.2011 17:14:22
Modified:
15.11.2018 14:00:02
Project:
Author:
hettwer
Version:
1.0
Advanced:
ID:
{2F769C87-F80B-45fe-9CC4-87583BBE6380}