Böschung
OKSTRA 2.023
/
S_Topografie
/
Böschung
Project:
Böschung
Gebäude
Hecke und Gebüsch
Isolinie
Mauer
Zaun
Anschrift
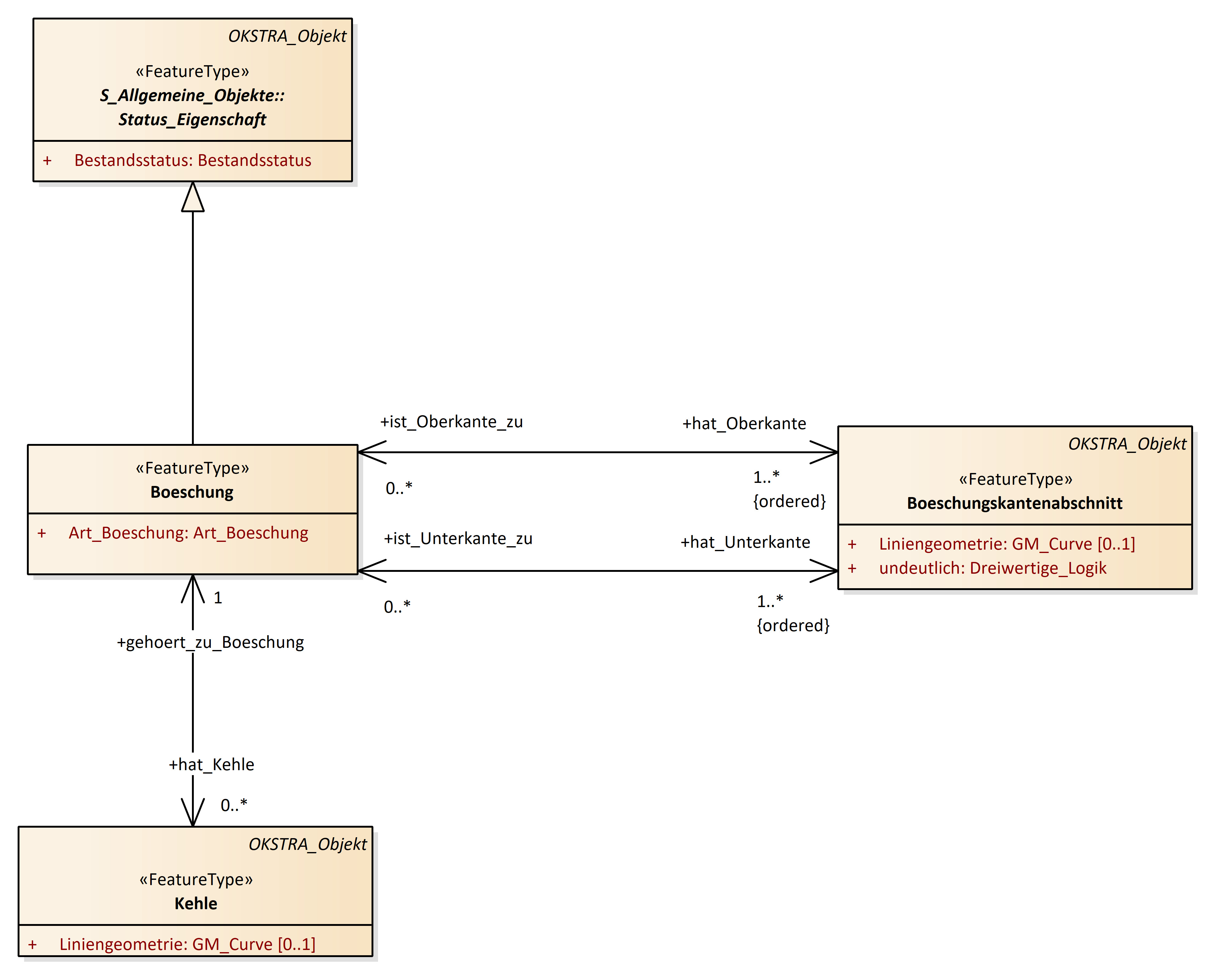
Boeschung
Boeschungskantenabschnitt
Gebaeude
Gebuesch
Gehoelz
Geschoss
Hecke
Heckenabschnitt
Isolinie
Kehle
Mauer
Mauerabschnitt
Oeffnung
Zaun
Böschung : Class diagram
Created:
05.04.2011 16:58:57
Modified:
15.11.2018 13:58:20
Project:
Author:
hettwer
Version:
1.0
Advanced:
ID:
{395E7300-1F3B-43ac-978D-2048F3867D0C}