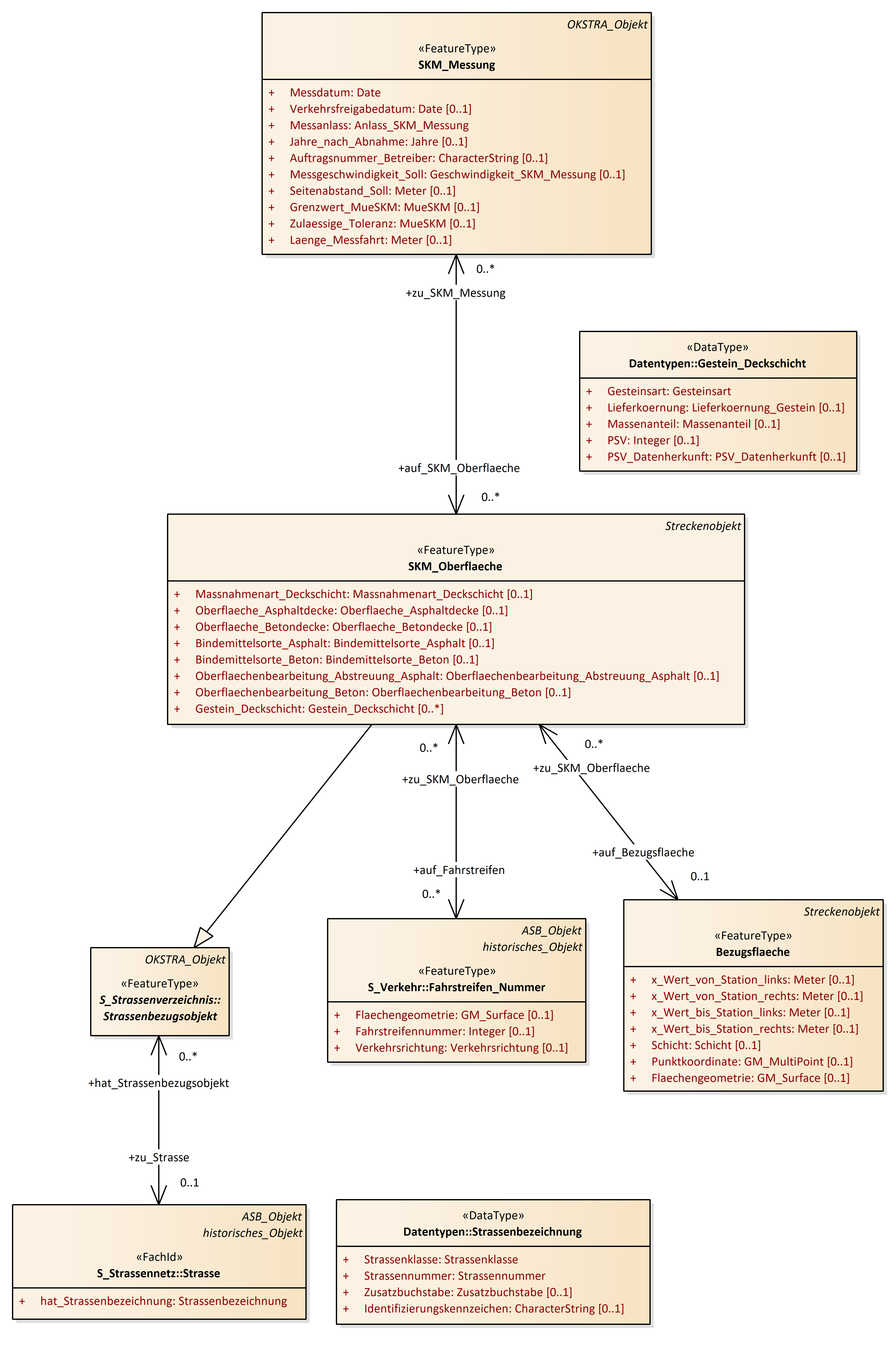
SKM_Oberflaeche
OKSTRA 2.023
/
S_Pruefdaten
/
SKM_Oberflaeche
Project:
Bezugsflaeche
Eignungsnachweis_Asphalt
Einzelprobe
Kontrollpruefung_Asphalt
Probe
Probenahmestelle
Pruefstelle
SKM_Messung
SKM_Oberflaeche
Bezugsflaeche
Eignungsnachweis_Asphalt
Einzelprobe
Kontrollpruefung_Asphalt
Probe
Probenahmestelle
Pruefstelle
SKM_Messung
SKM_Oberflaeche
SKM_Oberflaeche : Class diagram
Created:
17.01.2019 14:34:34
Modified:
20.11.2024 17:13:14
Project:
Author:
hettwer
Version:
1.0
Advanced:
ID:
{704AF603-7144-4126-B5E5-B3A0AC9A79A1}