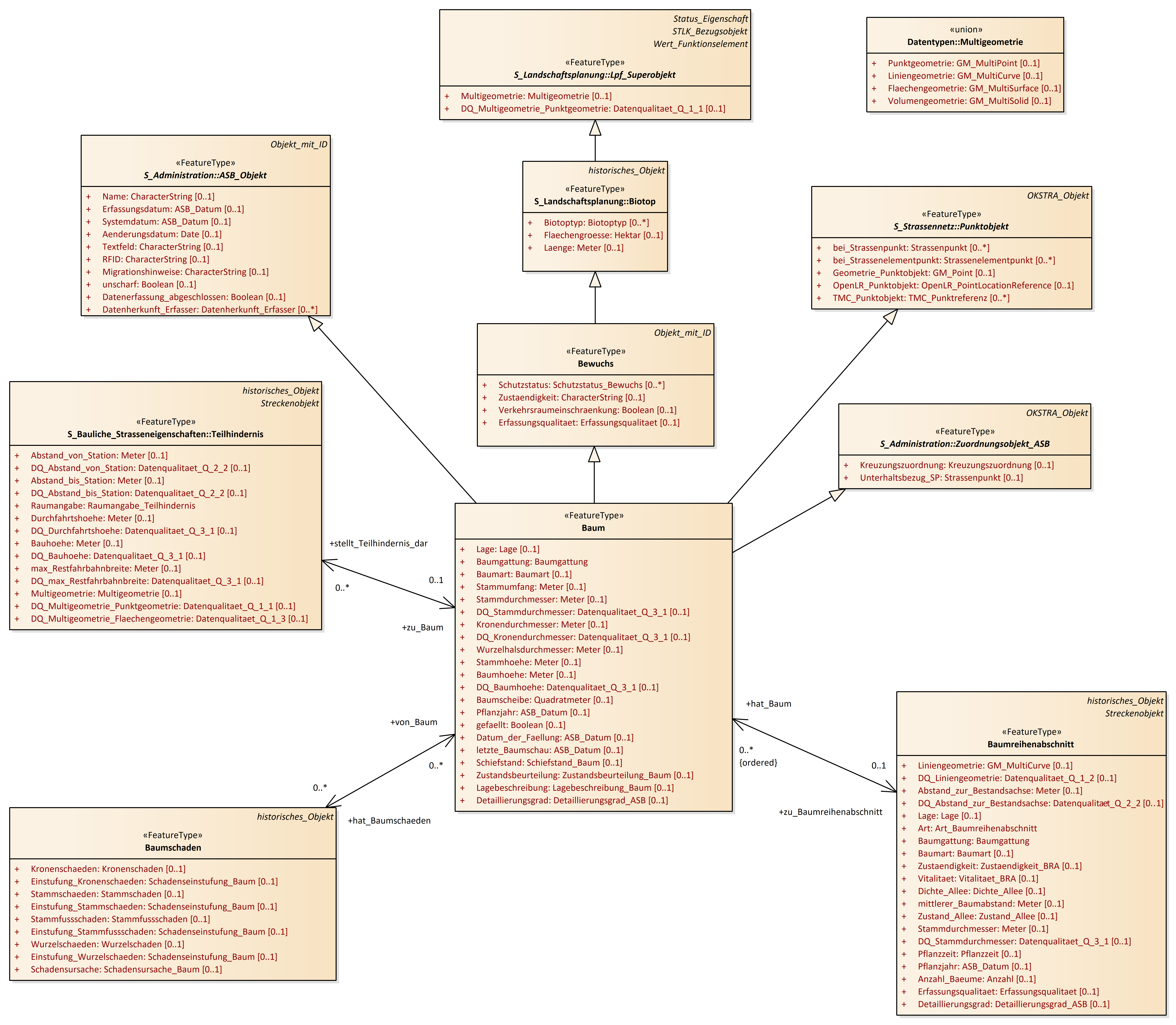
Baum
OKSTRA 2.023
/
S_Oekologie
/
Baum
Project:
Baum
Baum_Summe
Baumreihenabschnitt
Bewuchs
Schutzgebiet
Allee
Baum
Baum_Summe
Baumreihe
Baumreihenabschnitt
Baumschaden
Bewuchs
Pflegemassnahme_Bewuchs
Schutzgebiet
Baum : Class diagram
Created:
29.03.2011 10:11:16
Modified:
20.11.2024 15:48:18
Project:
Author:
hettwer
Version:
1.0
Advanced:
ID:
{4F70B100-2A29-41a5-9293-5938BAB92F59}