Bauteilarten ohne Katalog
OKSTRA 2.023
/
S_Bauwerke
/
Bauteilarten ohne Katalog
Project:
Abfrage_Bauwerksverzeichnis
Baustoff
Bauteil und Bauteilergänzung
Bauteilarten mit Katalog
Bauteilarten ohne Katalog
Bauteilbezugsobjekt
Bauteilergänzungsarten
Bauwerkseinzelheiten
Bemessung_Nachweis
BMS
Brücke
Feld
Lärmschutz_Schutzbauwerk
Lärmschutzwall
Prüfung
Sachverhalt
Sachverhalt_Straße_Weg
Schwerlastparameter
Segmente
Sicherungsbauwerk
Sonstige_Konstruktion
Stützkonstruktion
Teilbauwerk
Trogbauwerk
Tunnel
Verkehrszeichenbrücke
Verwaltungsdetails
Zusammengesetztes_Bauteil
Abfrage_Bauwerksverzeichnis
Abstrakte_Bauteilart
Abstraktes_Bauteil
Achstlast_maximal
Allgemeine_Tragkonstruktion
Anderes_Rueckhaltesystem
Ausfuehrungsmangel
Bau_und_Erhaltungsmassnahme
Bauholz
Baustahl
Baustoff
Bauteil
Bauteilart
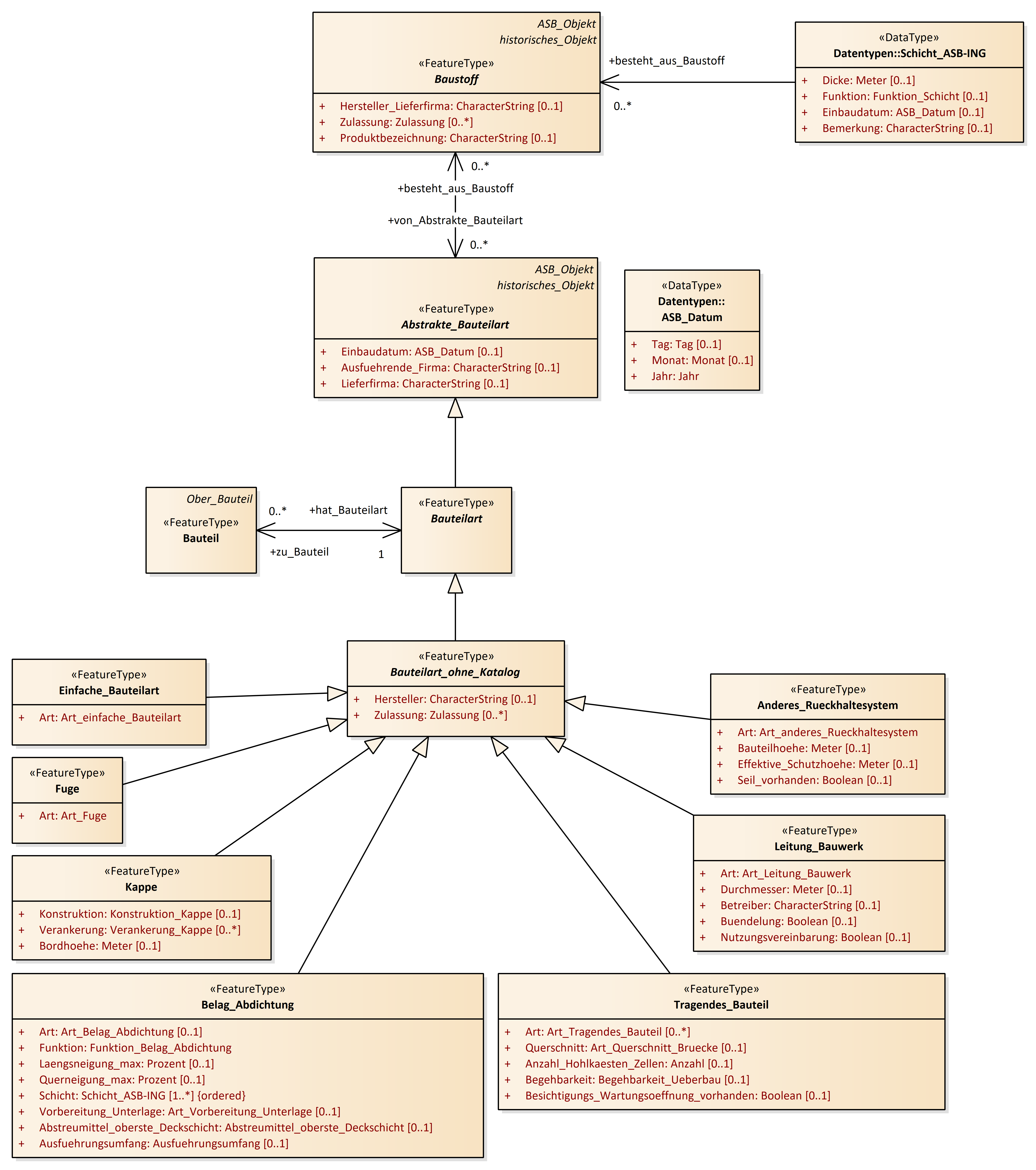
Bauteilart_ohne_Katalog
Bauteilbezugsobjekt
Bauteilergaenzung
Bauteilergaenzungsart
Bauvertrag_Kostenbegruendende_Angabe
Bauwerk
Bauwerkseinzelheiten
Bauwerkszustand
Bekaempfender_Holzschutz
Belag_Abdichtung
Bemessung_Nachweis
Beschichtung
Besondere_Einwirkung
Beton
Betonersatzsystem
Betonstahl
Bogen_Modell
Bruecke
Brueckenseil_Kabel
Einfache_Bauteilart
Einflusslinie
Entwurf_Berechnung
Erd_oder_Felsanker
Erd_und_Felsanker_Gruppe
Fahrbahn
Fahrbahnuebergang
Fahrstreifen
Fahrzeug_Rueckhaltesystem_Bauwerk
Feld
Fuge
Geokunststoff
Glas
Gruendung
Holzschutz
Instandsetzungssystem
Kappe
Kombinationsbaustoff
Korrosionsschutz
Kosten_fuer_Bau_Erhaltung_Betrieb
Kunststoff
Laermschutz_Schutzbauwerk
Laermschutzwall
Lager
Leitung_Bauwerk
Massnahme_BMS
Massnahmebewertung
Massnahmeempfehlung
Metall
Militaerische_Lastenklasse
Nachrechnung_Ertuechtigung
Ober_Bauteil
Oberflaechenschutzsystem
Pruefanweisung
Prueffahrzeug_Pruefgeraet
Pruefung_mit_Zustandsnote
Pruefung_Ueberwachung
Rahmen_Modell
Riss_Hohlraum_Injektion
Sachverhalt
Sachverhalt_Strasse_Weg
Schaden
Schiene
Schwerlastparameter
Segment_Laermschutz_Schutzbauwerk
Segment_Laermschutz_Schutzbauwerk_Stuetzkonstruktion
Segment_Sicherungsbauwerk
Segment_Stuetzkonstruktion
Segment_Teilbauwerk
Segment_Trogbauwerk
Segment_Tunnel
Segment_Tunnel_Trogbauwerk
Sicherungsbauwerk
Sonstige_Konstruktion
Sonstiger_Baustoff
Sonstiger_Sachverhalt
sonstiges_Bauwerk
Sonstiges_Metall
Spannstahl_Draht
Statisches_Nachweiskonzept
Stein
Strassenbezug
Strategie_BMS
Stuetzkonstruktion
Stuetzwand_Modell
Teilbauwerk
Traeger_Modell
Tragendes_Bauteil
Trogbauwerk
Tunnel
Tunnel_Trogbauwerk
Ueberbau
Unterbau
Verbindungsmittel
Verkehrsanlage
Verkehrsfuehrung
Verkehrszeichenbruecke
Verwaltungsmassnahme_Sondervereinbarung
Vorspannung
Wasserstrasse
Zusammengesetztes_Bauteil
Bauteilarten ohne Katalog : Class diagram
Created:
28.08.2018 00:00:00
Modified:
01.02.2024 12:13:17
Project:
Author:
boehme
Version:
1.0
Advanced:
ID:
{AD67C514-6730-4a40-9634-D98D163462FA}
Objektart zur Beschreibung der Bauteilart Kappe.<br/>