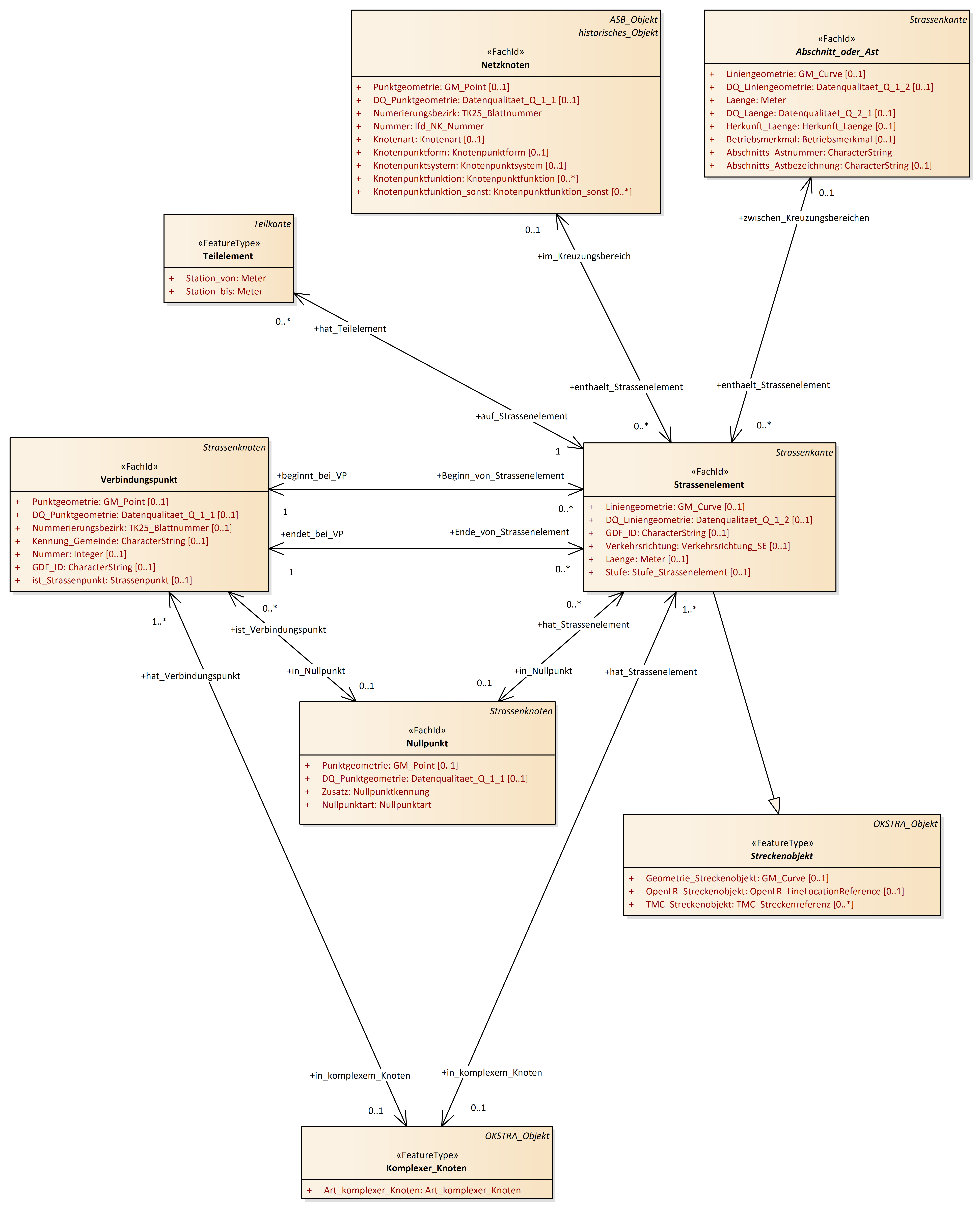
Straßenelement und Verbindungspunkt
OKSTRA 2.023
/
S_Strassennetz
/
Straßenelement und Verbindungspunkt
Project:
Funktion_des_Astes
Kilometrierung
Netzbezüge
Netzknoten-Stationierungssystem
Referenzierung Straßenelemente - ASB-Netz
Stadium
Straßenelement und Verbindungspunkt
Strecke und Netzbereich
Teilkante, Teilelement, Teilabschnitt
Teilnetz_ASB
TK25-Verwaltung
TMC Location Codes
Verbotene Fahrbeziehung
Verkehrsfreigabe
Verkehrsnutzungsbereich
Abschnitt
Abschnitt_oder_Ast
Ast
BAB_Knotenpunkt_Nummer
Bereichsobjekt
Betriebskilometer
Block
Funktion_des_Astes
Kilometrierung
Komplexer_Knoten
Netzbereich
Netzbereichskomponente
Netzbezugsobjekt_Kompknoten
Netzbezugsobjekt_Vpunkt
Netzknoten
Nullpunkt
Nullpunktort
Nummernintervall
Punktobjekt
Stadium
Strasse
Strassenelement
Strassenkante
Strassenknoten
Strecke
Streckenobjekt
Teilabschnitt
Teilelement
Teilkante
Teilnetz_ASB
TK25Blatt
TMC_Abschnitt
TMC_Gebiet
TMC_Lineare_Struktur
TMC_Punktlokation
verallgemeinerte_Strecke
Verbindungspunkt
Verbotene_Fahrbeziehung
Verkehrsfreigabe
Verkehrsnutzungsbereich
Straßenelement und Verbindungspunkt : Class diagram
Created:
22.03.2011 14:28:27
Modified:
22.11.2024 15:57:40
Project:
Author:
hettwer
Version:
1.0
Advanced:
ID:
{F7DCFFCD-7873-4b12-A3CB-C3EBBD8860B9}