Netzbezüge
OKSTRA 2.023
/
S_Strassennetz
/
Netzbezüge
Project:
Funktion_des_Astes
Kilometrierung
Netzbezüge
Netzknoten-Stationierungssystem
Referenzierung Straßenelemente - ASB-Netz
Stadium
Straßenelement und Verbindungspunkt
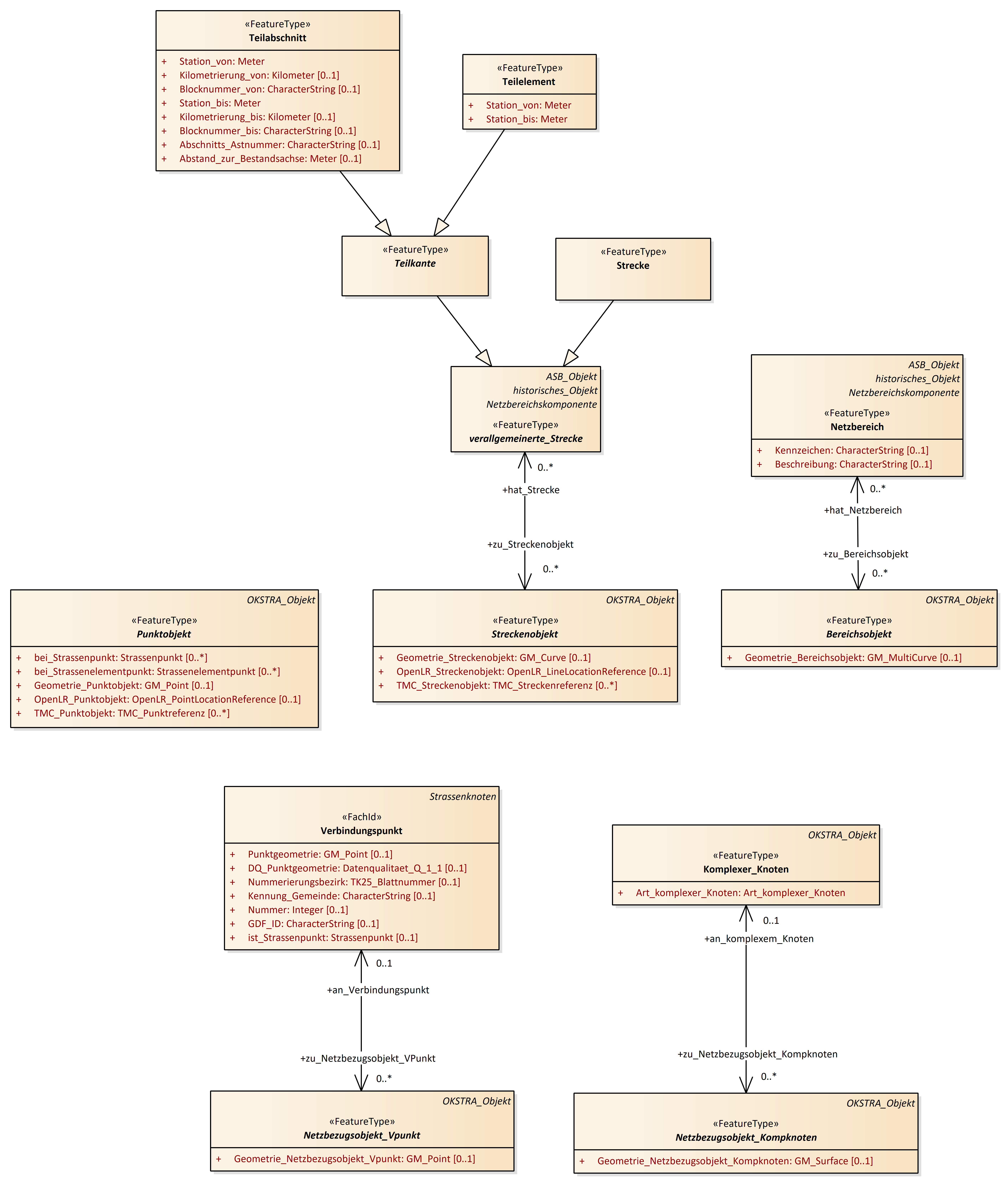
Strecke und Netzbereich
Teilkante, Teilelement, Teilabschnitt
Teilnetz_ASB
TK25-Verwaltung
TMC Location Codes
Verbotene Fahrbeziehung
Verkehrsfreigabe
Verkehrsnutzungsbereich
Abschnitt
Abschnitt_oder_Ast
Ast
BAB_Knotenpunkt_Nummer
Bereichsobjekt
Betriebskilometer
Block
Funktion_des_Astes
Kilometrierung
Komplexer_Knoten
Netzbereich
Netzbereichskomponente
Netzbezugsobjekt_Kompknoten
Netzbezugsobjekt_Vpunkt
Netzknoten
Nullpunkt
Nullpunktort
Nummernintervall
Punktobjekt
Stadium
Strasse
Strassenelement
Strassenkante
Strassenknoten
Strecke
Streckenobjekt
Teilabschnitt
Teilelement
Teilkante
Teilnetz_ASB
TK25Blatt
TMC_Abschnitt
TMC_Gebiet
TMC_Lineare_Struktur
TMC_Punktlokation
verallgemeinerte_Strecke
Verbindungspunkt
Verbotene_Fahrbeziehung
Verkehrsfreigabe
Verkehrsnutzungsbereich
Netzbezüge : Class diagram
Created:
22.03.2011 13:53:37
Modified:
22.11.2024 15:56:31
Project:
Author:
hettwer
Version:
1.0
Advanced:
ID:
{89D5A5EC-0345-4f16-92B7-4EC6CA68B334}