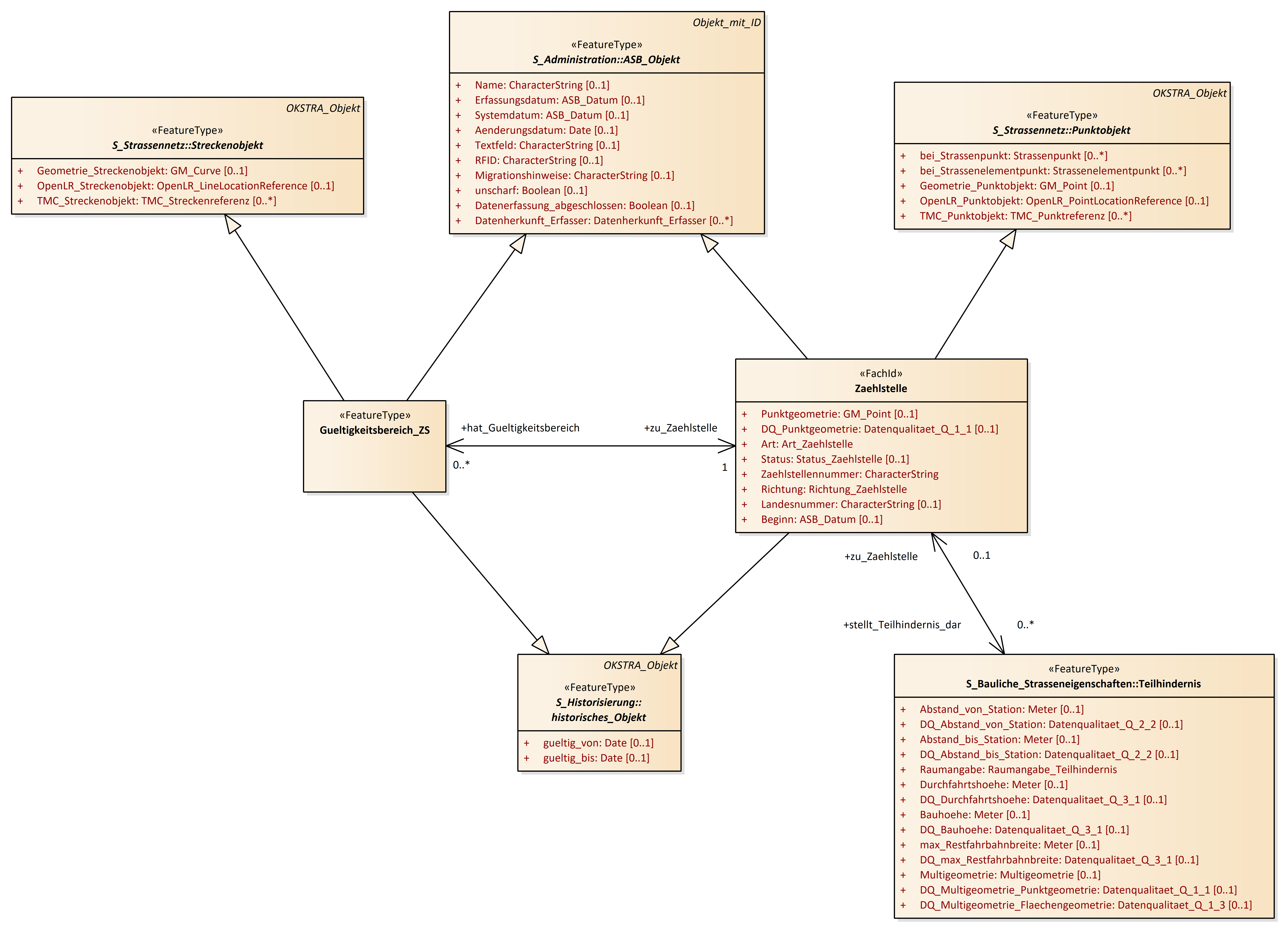
Zählstelle
OKSTRA 2.023
/
S_Dynamische_Verkehrsdaten
/
Zählstelle
Project:
Achslastdaten
Einzelfahrzeugdaten
Erfassung Geschwindigkeiten
Ganglinie
Ganglinientypen
Kennwert zur Lärmberechnung
Verkehrslage
Verkehrsstau
Verkehrsstärken
Zählstelle
abgel_Werte_u_Verteilgen_VK
abgel_Werte_und_Verteilungen
abgeleitete_Werte_VM
Achslastdatenerfassung
Achslastverteilung_e_Achstyps
aggregierte_Werte
Anteil_am_DTV
Anteil_Kennwert
Anzahl_V_Klassen
DTV
Einzelfahrzeugdaten
Erfassung_Geschwindigkeiten
Ganglinie
Ganglinienwert
GG_Klasse
GG_Verteilung_einer_FZ_Klasse
Gueltigkeitsbereich_ZS
Jahresganglinientyp
Kennwert_zur_Laermberechnung
Klasse_AL
mittlere_Geschwindigkeit
MSV
Tagesganglinientyp
V_Klassen
V_Verteilungen
Verkehrslage
Verkehrsstau
Wochenganglinientyp
Zaehlstelle
Zählstelle : Class diagram
Created:
30.03.2011 12:19:53
Modified:
20.11.2024 13:02:19
Project:
Author:
hettwer
Version:
1.0
Advanced:
ID:
{BB4FB32D-D50D-409d-9A50-697B0E8660AB}