Erfassung Geschwindigkeiten
OKSTRA 2.023
/
S_Dynamische_Verkehrsdaten
/
Erfassung Geschwindigkeiten
Project:
Achslastdaten
Einzelfahrzeugdaten
Erfassung Geschwindigkeiten
Ganglinie
Ganglinientypen
Kennwert zur Lärmberechnung
Verkehrslage
Verkehrsstau
Verkehrsstärken
Zählstelle
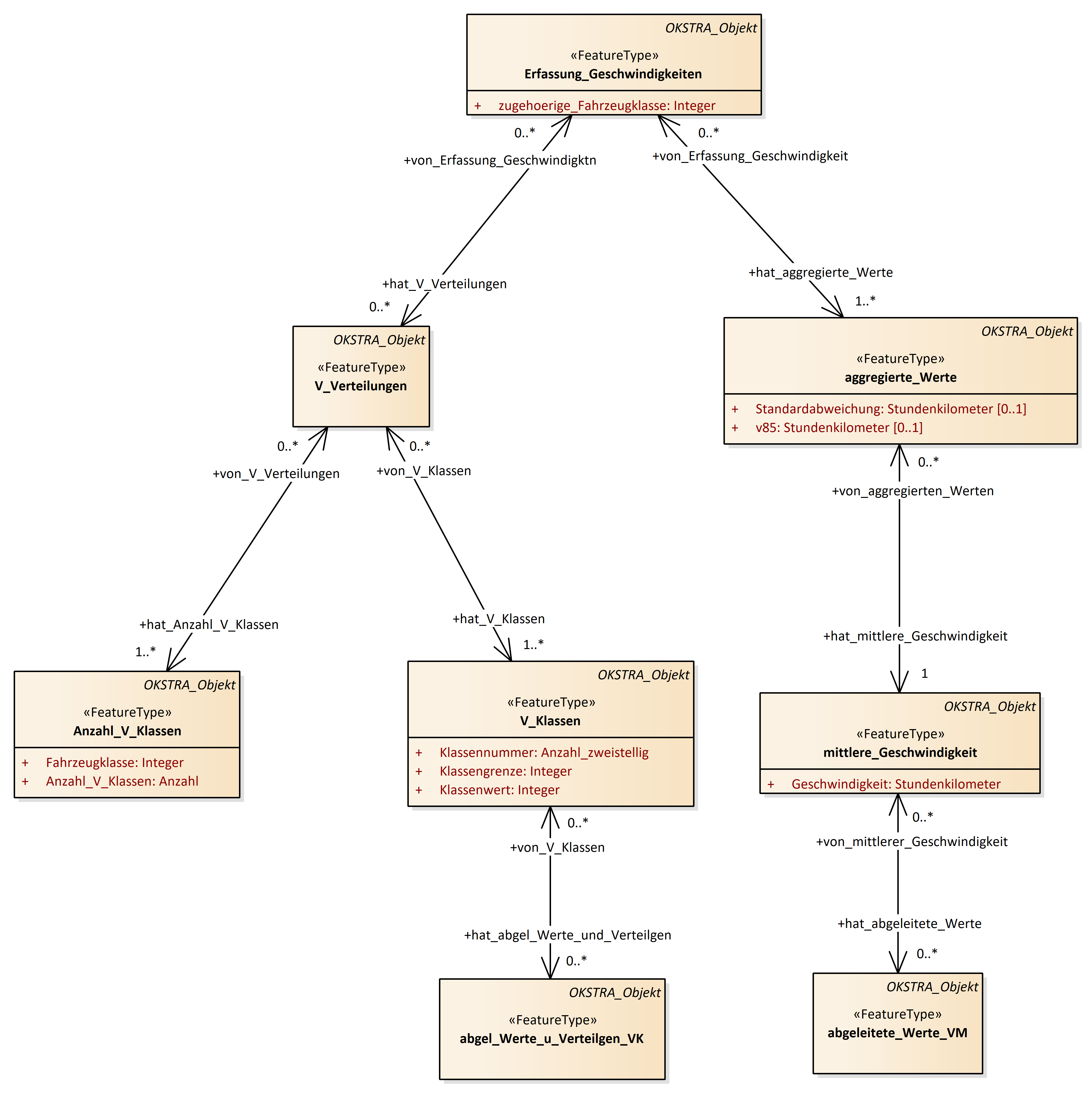
abgel_Werte_u_Verteilgen_VK
abgel_Werte_und_Verteilungen
abgeleitete_Werte_VM
Achslastdatenerfassung
Achslastverteilung_e_Achstyps
aggregierte_Werte
Anteil_am_DTV
Anteil_Kennwert
Anzahl_V_Klassen
DTV
Einzelfahrzeugdaten
Erfassung_Geschwindigkeiten
Ganglinie
Ganglinienwert
GG_Klasse
GG_Verteilung_einer_FZ_Klasse
Gueltigkeitsbereich_ZS
Jahresganglinientyp
Kennwert_zur_Laermberechnung
Klasse_AL
mittlere_Geschwindigkeit
MSV
Tagesganglinientyp
V_Klassen
V_Verteilungen
Verkehrslage
Verkehrsstau
Wochenganglinientyp
Zaehlstelle
Erfassung Geschwindigkeiten : Class diagram
Created:
30.03.2011 14:10:23
Modified:
19.02.2015 15:36:24
Project:
Author:
hettwer
Version:
1.0
Advanced:
ID:
{0F0A170A-FE65-45c0-9284-64F419F8FAD3}