Funktionen
OKSTRA 2.023
/
S_Dienst_Zentrale_Objektnummernverwaltung
/
Funktionen
Project:
Datenstrukturen
Funktionen
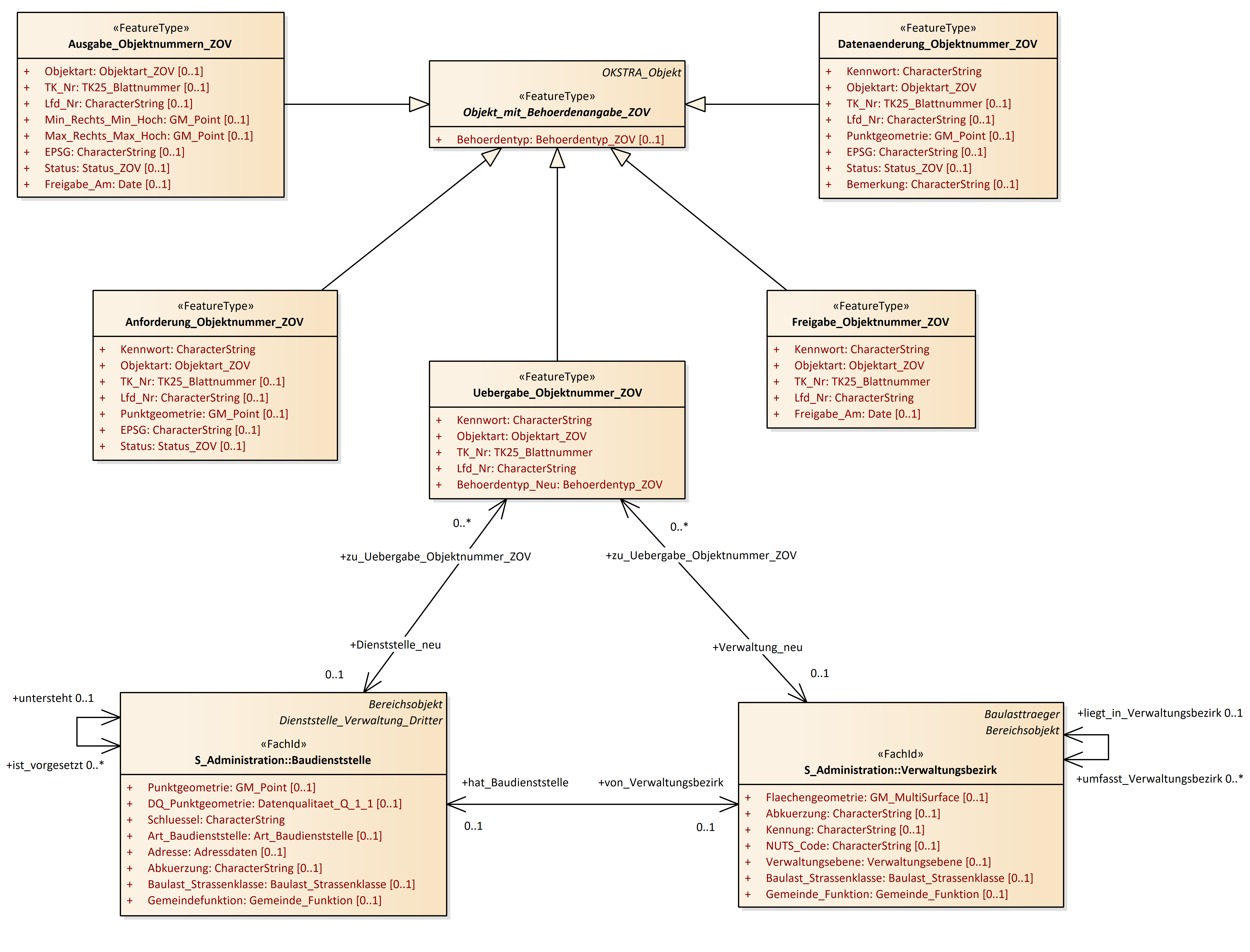
Objekt_mit_Behoerdenangabe_ZOV
Rueckgabe_Status_ZOV
Anforderung_Objektnummer_ZOV
Ausgabe_Objektnummern_ZOV
Behoerde_ZOV
Datenaenderung_Objektnummer_ZOV
Freigabe_Objektnummer_ZOV
Nummernbereich_ZOV
Objekt_mit_Behoerdenangabe_ZOV
Objektnummer_ZOV
Rueckgabe_Status_ZOV
Uebergabe_Objektnummer_ZOV
Funktionen : Class diagram
Created:
16.06.2023 13:42:11
Modified:
20.11.2024 10:56:15
Project:
Author:
hettwer
Version:
1.0
Advanced:
ID:
{A99FBB0A-C060-44d3-BB95-52ABECEB900D}