Datenstrukturen
OKSTRA 2.023
/
S_Dienst_Zentrale_Objektnummernverwaltung
/
Datenstrukturen
Project:
Datenstrukturen
Funktionen
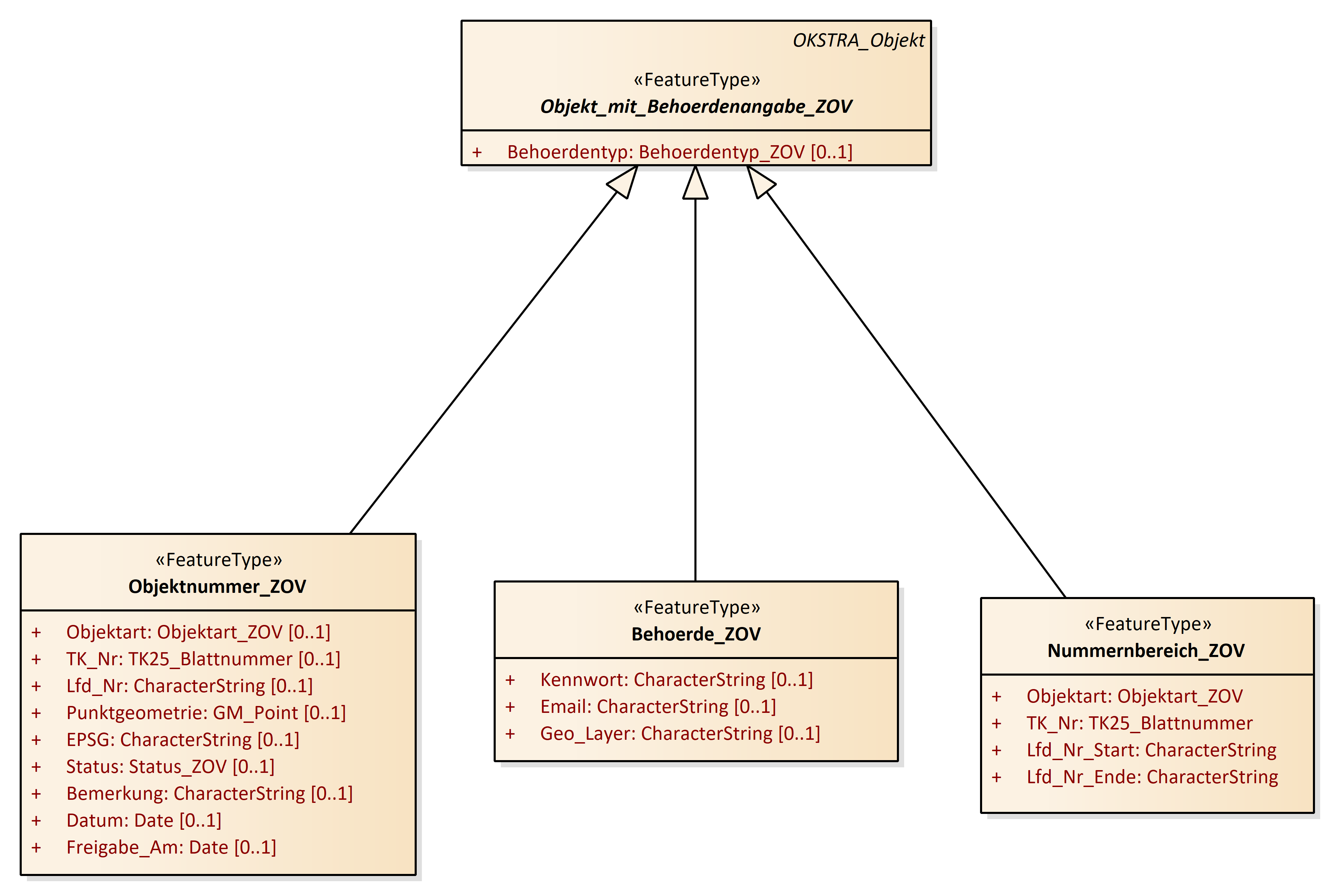
Objekt_mit_Behoerdenangabe_ZOV
Rueckgabe_Status_ZOV
Anforderung_Objektnummer_ZOV
Ausgabe_Objektnummern_ZOV
Behoerde_ZOV
Datenaenderung_Objektnummer_ZOV
Freigabe_Objektnummer_ZOV
Nummernbereich_ZOV
Objekt_mit_Behoerdenangabe_ZOV
Objektnummer_ZOV
Rueckgabe_Status_ZOV
Uebergabe_Objektnummer_ZOV
Datenstrukturen : Class diagram
Created:
16.06.2023 13:41:57
Modified:
20.06.2023 13:13:07
Project:
Author:
hettwer
Version:
1.0
Advanced:
ID:
{FC0548A8-1F31-410b-8365-021BFA7C34BD}