Straßenbeschreibung verkehrlich
OKSTRA 2.023
/
S_Verkehr
/
Straßenbeschreibung verkehrlich
Project:
Fahrstreifen
Fahrzeugtransport
Funktionale_Strassenklasse
Signale, Fußgängerüberweg, Haltestelle
Straßenbeschreibung verkehrlich
Verkehrseinschränkung
Anzahl_Fahrstreifen
Aussichtswert
Bergpass
Durchschnittsgeschwindigkeit
Fahrstreifen_Nummer
Fkt_d_Verb_im_Knotenpktber
Funktionale_Strassenklasse
Fussgaenger_Ueberweg
gebuehrenpflichtig
Haltestelle
Kfz_Transport
Querungshilfe
Spur_fuer_Rettungsfahrzeuge
Staugefahr
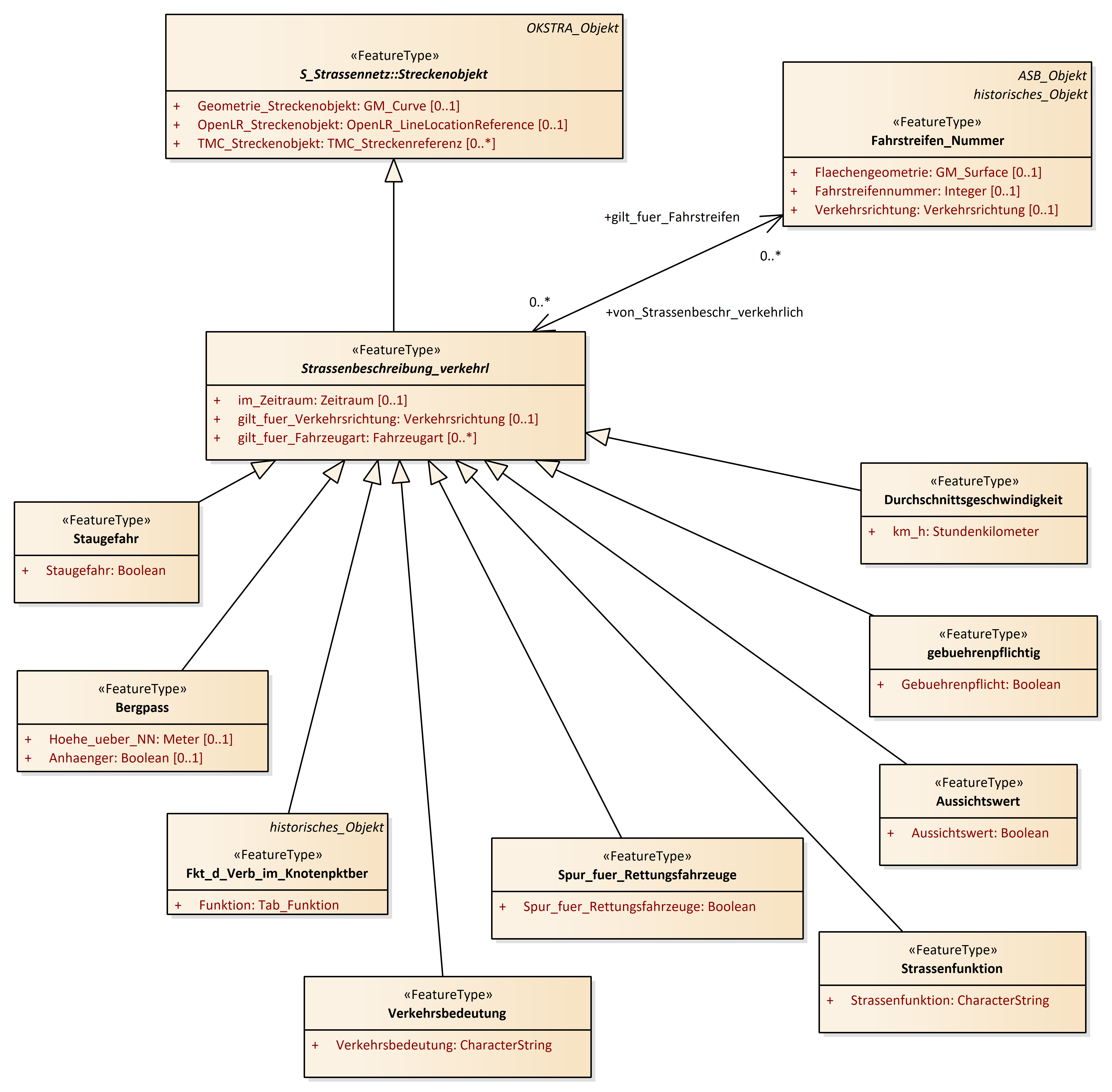
Strassenbeschreibung_verkehrl
Strassenfunktion
Verkehrsbedeutung
Verkehrseinschraenkung
Verladestelle
Straßenbeschreibung verkehrlich : Class diagram
Created:
05.04.2011 14:21:09
Modified:
21.11.2024 10:03:27
Project:
Author:
hettwer
Version:
1.0
Advanced:
ID:
{DAFA4112-3A0A-49a1-8D15-AD2178540B1D}