Fahrstreifen
OKSTRA 2.023
/
S_Verkehr
/
Fahrstreifen
Project:
Fahrstreifen
Fahrzeugtransport
Funktionale_Strassenklasse
Signale, Fußgängerüberweg, Haltestelle
Straßenbeschreibung verkehrlich
Verkehrseinschränkung
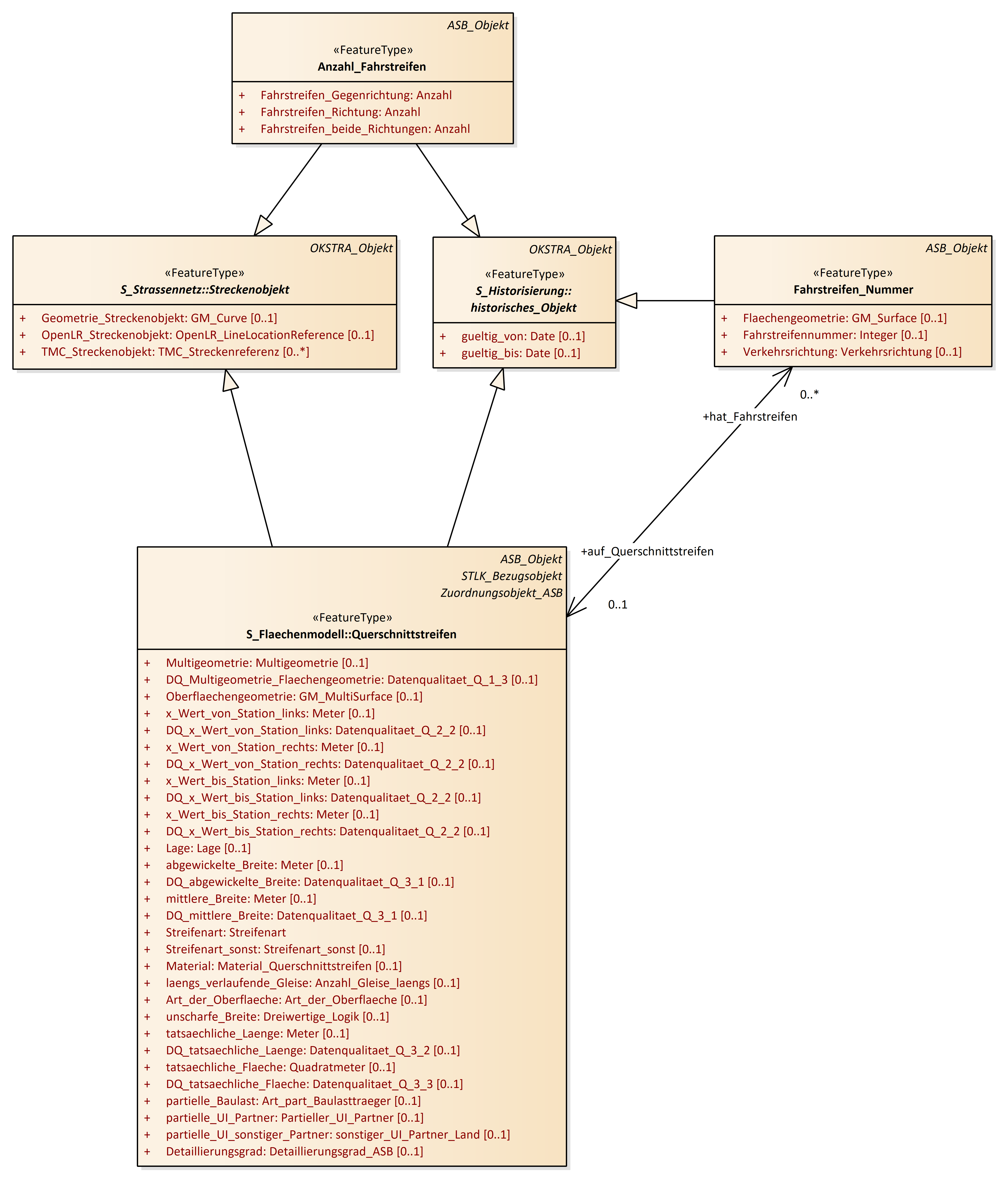
Anzahl_Fahrstreifen
Aussichtswert
Bergpass
Durchschnittsgeschwindigkeit
Fahrstreifen_Nummer
Fkt_d_Verb_im_Knotenpktber
Funktionale_Strassenklasse
Fussgaenger_Ueberweg
gebuehrenpflichtig
Haltestelle
Kfz_Transport
Querungshilfe
Spur_fuer_Rettungsfahrzeuge
Staugefahr
Strassenbeschreibung_verkehrl
Strassenfunktion
Verkehrsbedeutung
Verkehrseinschraenkung
Verladestelle
Fahrstreifen : Class diagram
Created:
05.04.2011 14:25:40
Modified:
21.11.2024 09:58:20
Project:
Author:
hettwer
Version:
1.0
Advanced:
ID:
{4554118D-7911-48fb-B553-C758EF73BD17}