Straßenzustandsdaten 2
OKSTRA 2.023
/
S_Strassenzustandsdaten
/
Straßenzustandsdaten 2
Project:
Straßenzustandsdaten 1
Straßenzustandsdaten 2
Streckenbild
Streckenbild
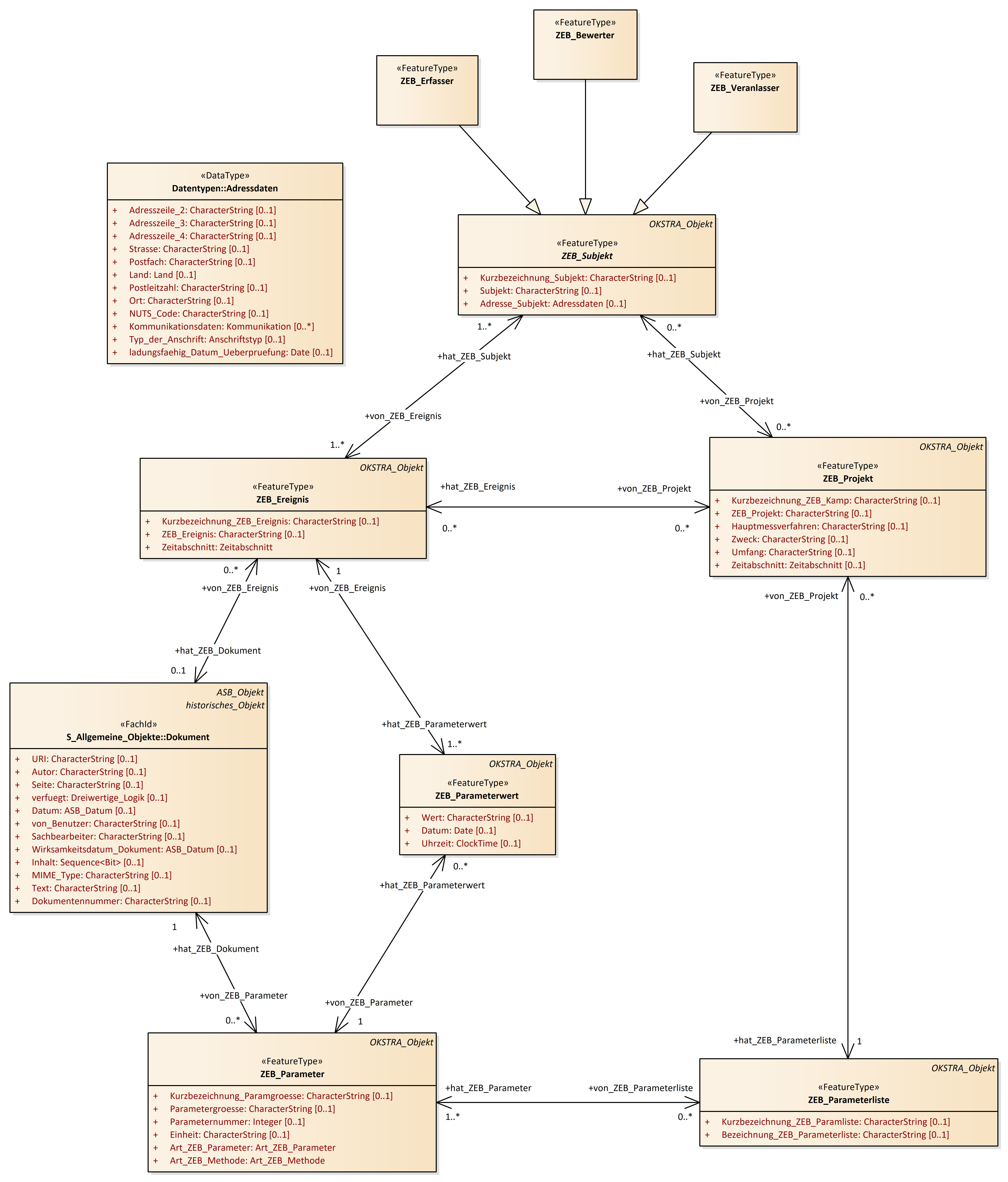
ZEB_Bewerter
ZEB_Ereignis
ZEB_Erfasser
ZEB_Objekt
ZEB_Parameter
ZEB_Parameterliste
ZEB_Parameterwert
ZEB_Projekt
ZEB_Subjekt
ZEB_Veranlasser
Straßenzustandsdaten 2 : Class diagram
Created:
05.04.2011 17:29:29
Modified:
08.04.2026 17:55:34
Project:
Author:
hettwer
Version:
1.0
Advanced:
ID:
{1734DD60-5FDF-41ab-A604-D336E33E3DA1}