DGM
OKSTRA 2.023
/
S_Allgemeine_Geometrieobjekte
/
DGM
Project:
Allgemeine Geometrieobjekte
Beschriftung
Bestandsplan
Blattschnitt
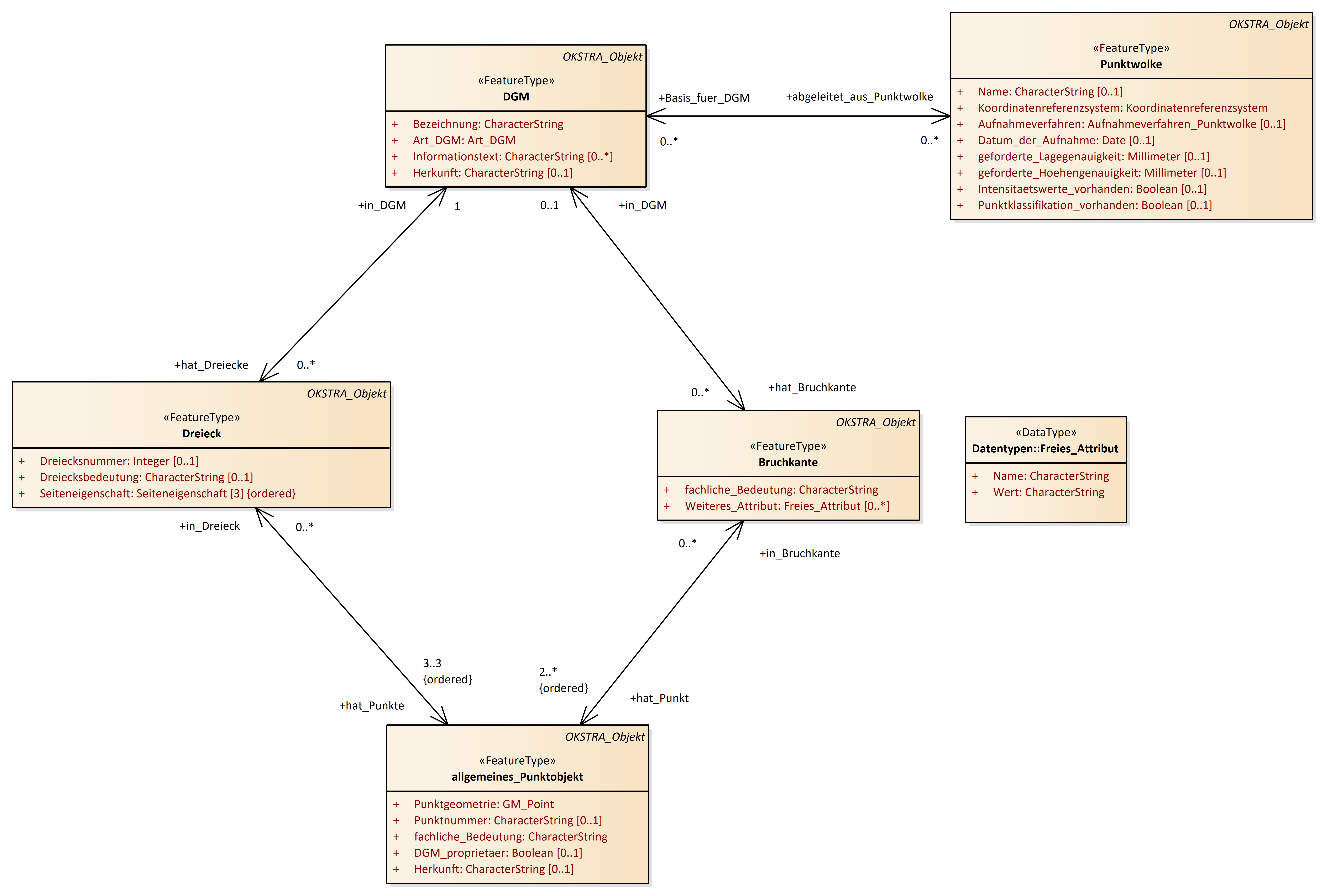
DGM
Punktwolke
allgemeines_Flaechenobjekt
allgemeines_Linienobjekt
allgemeines_Punktobjekt
allgemeines_Volumenobjekt
Beschriftung
Bestandsplan
Blattschnitt
Bruchkante
DGM
Dreieck
Punktwolke
Symbol
DGM : Class diagram
Created:
29.03.2011 14:53:05
Modified:
19.11.2024 14:12:42
Project:
Author:
hettwer
Version:
1.0
Advanced:
ID:
{4DEDF000-B5F6-4312-A9E8-FDD8F0361B22}