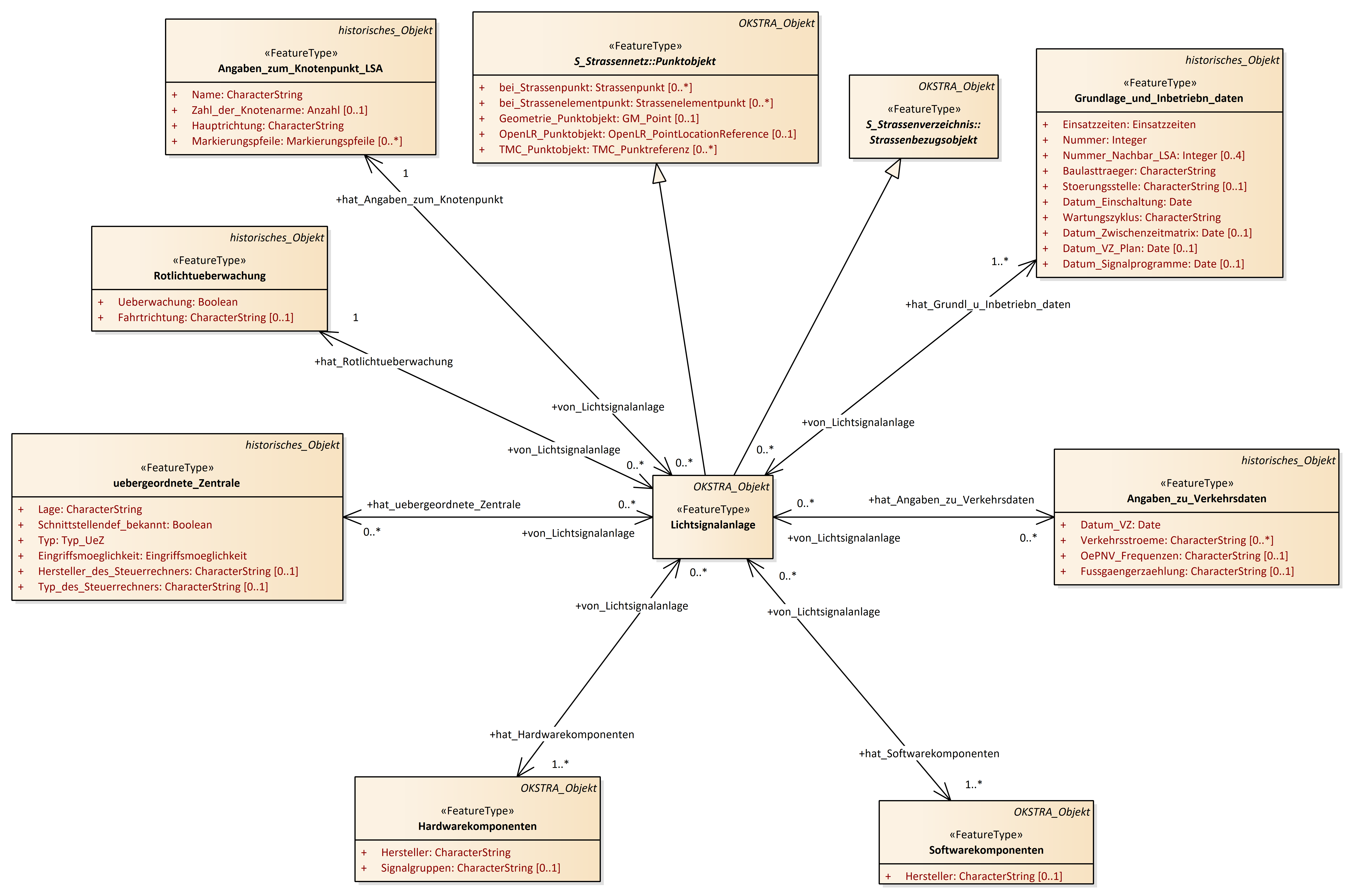
Lichtsignalanlage
OKSTRA 2.023
/
S_Lichtsignalanlage
/
Lichtsignalanlage
Project:
Hardwarekomponenten
Lichtsignalanlage
Softwarekomponenten
akust_oder_taktile_Signalgeber
Angaben_z_Aufstellvorrichtung
Angaben_zu_Verkehrsdaten
Angaben_zum_Knotenpunkt_LSA
Angaben_zum_Steuergeraet
Angaben_zur_Kommunikation
Erfassungseinrichtungen_IV
Erfassungseinrichtungen_OeV
Grundlage_und_Inbetriebn_daten
Hardwarekomponenten
hinterlegte_Programme
Lichtsignalanlage
optische_Signalgeber
Rotlichtueberwachung
Signalprogrammparameter
Softwarekomponenten
uebergeordnete_Zentrale
Lichtsignalanlage : Class diagram
Created:
06.04.2011 14:52:46
Modified:
28.01.2020 09:24:36
Project:
Author:
hettwer
Version:
1.0
Advanced:
ID:
{FA08D114-123A-4f6f-8B34-F53E596B7446}