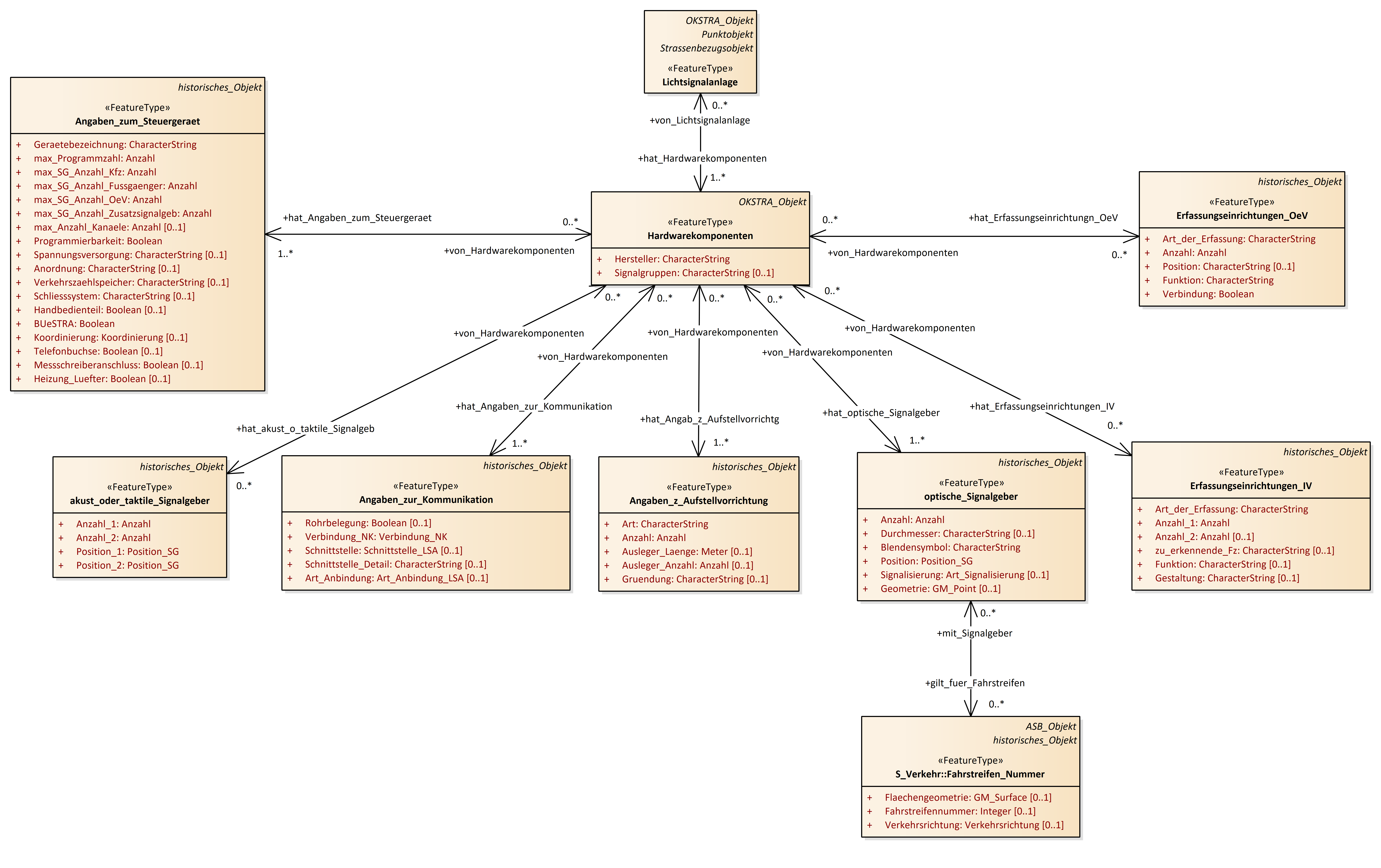
Hardwarekomponenten
OKSTRA 2.023
/
S_Lichtsignalanlage
/
Hardwarekomponenten
Project:
Hardwarekomponenten
Lichtsignalanlage
Softwarekomponenten
akust_oder_taktile_Signalgeber
Angaben_z_Aufstellvorrichtung
Angaben_zu_Verkehrsdaten
Angaben_zum_Knotenpunkt_LSA
Angaben_zum_Steuergeraet
Angaben_zur_Kommunikation
Erfassungseinrichtungen_IV
Erfassungseinrichtungen_OeV
Grundlage_und_Inbetriebn_daten
Hardwarekomponenten
hinterlegte_Programme
Lichtsignalanlage
optische_Signalgeber
Rotlichtueberwachung
Signalprogrammparameter
Softwarekomponenten
uebergeordnete_Zentrale
Hardwarekomponenten : Class diagram
Created:
06.04.2011 15:02:05
Modified:
20.11.2024 15:44:08
Project:
Author:
hettwer
Version:
1.0
Advanced:
ID:
{B0AB70ED-812F-4f0e-AA21-8DC9885B1DD3}