Formblätter
OKSTRA 2.023
/
S_Kostenmanagement
/
Formblätter
Project:
AKVS_Projekt
Formblatt EBWH
Formblätter
Kostendaten
AKVS_Projekt
Baulos
Baulosbeteiligung
EBWH_Untergruppe
EBWH_Untergruppe_Bruecke
EBWH_Untergruppe_Bruecke_Wand
EBWH_Untergruppe_Ingenieurbauwerk
EBWH_Untergruppe_Irritationsschutzwand
EBWH_Untergruppe_Laermschutzwand
EBWH_Untergruppe_Sonstiges_Bauwerk
EBWH_Untergruppe_Stuetzwand
EBWH_Untergruppe_Technische_Ausruestung_Tunnel
EBWH_Untergruppe_Trogbauwerk
EBWH_Untergruppe_Tunnel_bergmaennisch
EBWH_Untergruppe_Tunnel_offen
EBWH_Untergruppe_Tunnel_Trogbauwerk
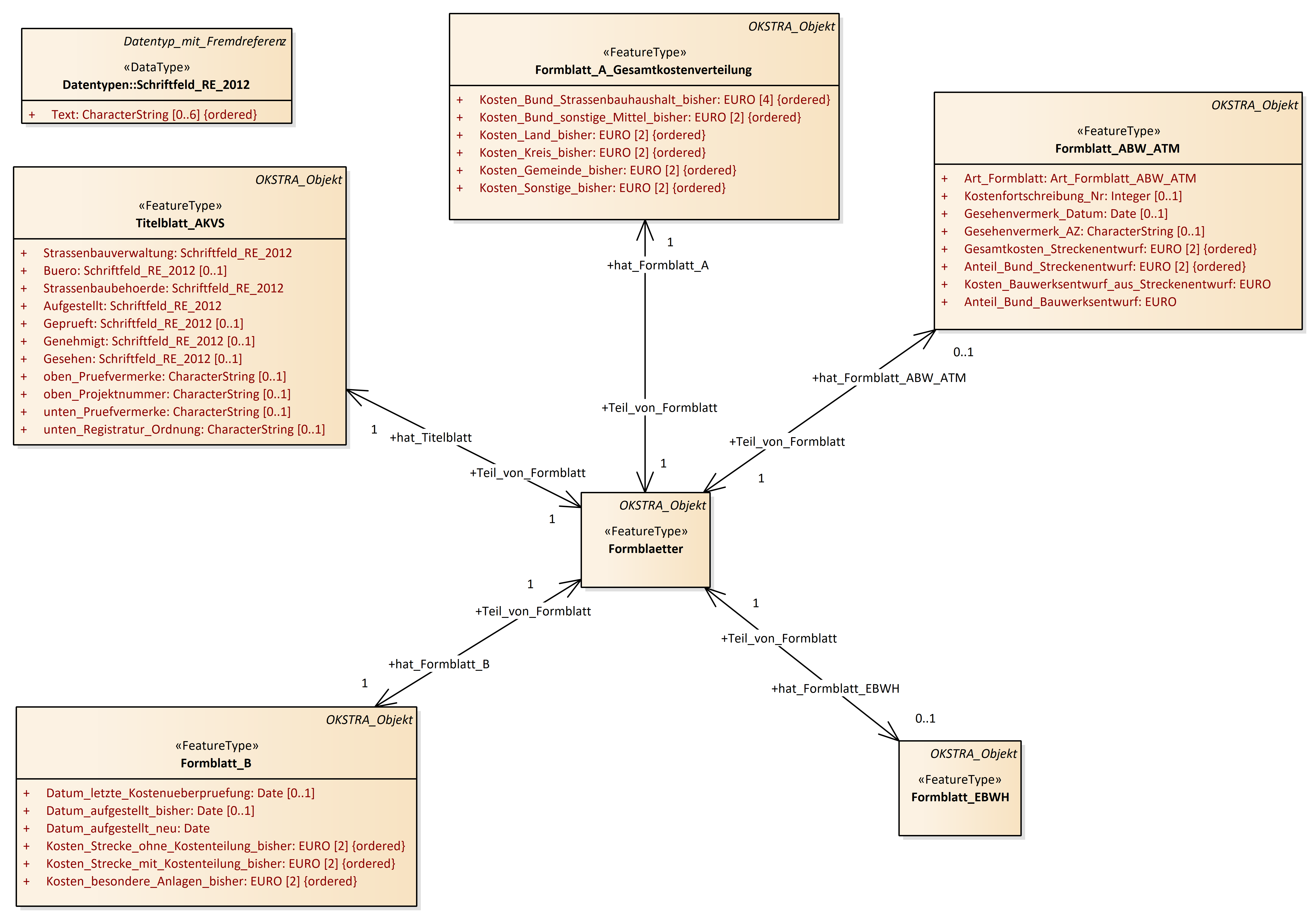
Formblaetter
Formblatt_A_Gesamtkostenverteilung
Formblatt_ABW_ATM
Formblatt_B
Formblatt_C
Formblatt_EBWH
Formblatt_EBWUE_ETMUE
Kostenbeteiligter
Kostenbeteiligung
Kostendaten
Leistungsbeschreibung
Teil_Kostendaten
Titelblatt_AKVS
Formblätter : Class diagram
Created:
06.04.2011 17:00:04
Modified:
28.01.2020 09:15:46
Project:
Author:
hettwer
Version:
1.0
Advanced:
ID:
{2BCA1675-7726-4077-88AD-B6ED5F5ADC96}