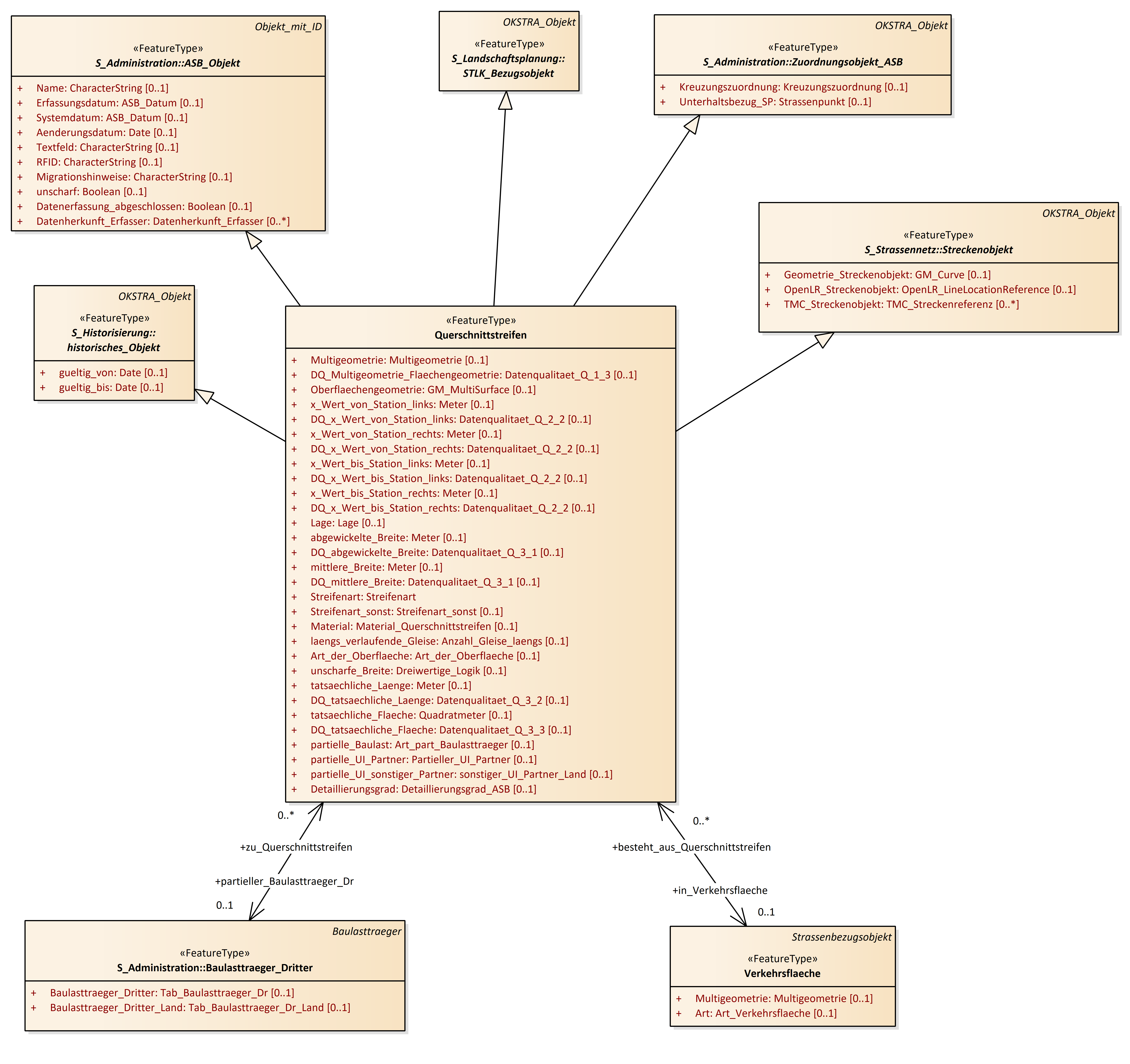
Querschnittstreifen
OKSTRA 2.023
/
S_Flaechenmodell
/
Querschnittstreifen
Project:
Flaechenmodell
Querschnittstreifen
Sekundärnutzung
Flaechenbezugsobjekt
Querschnittstreifen
Sekundaernutzung
Verkehrsflaeche
Verkehrsnutzungsflaeche
Querschnittstreifen : Class diagram
Created:
22.03.2011 17:47:25
Modified:
19.02.2026 11:35:58
Project:
Author:
hettwer
Version:
1.0
Advanced:
ID:
{10FABC47-5665-4db0-8F6D-3B8E05AF4798}