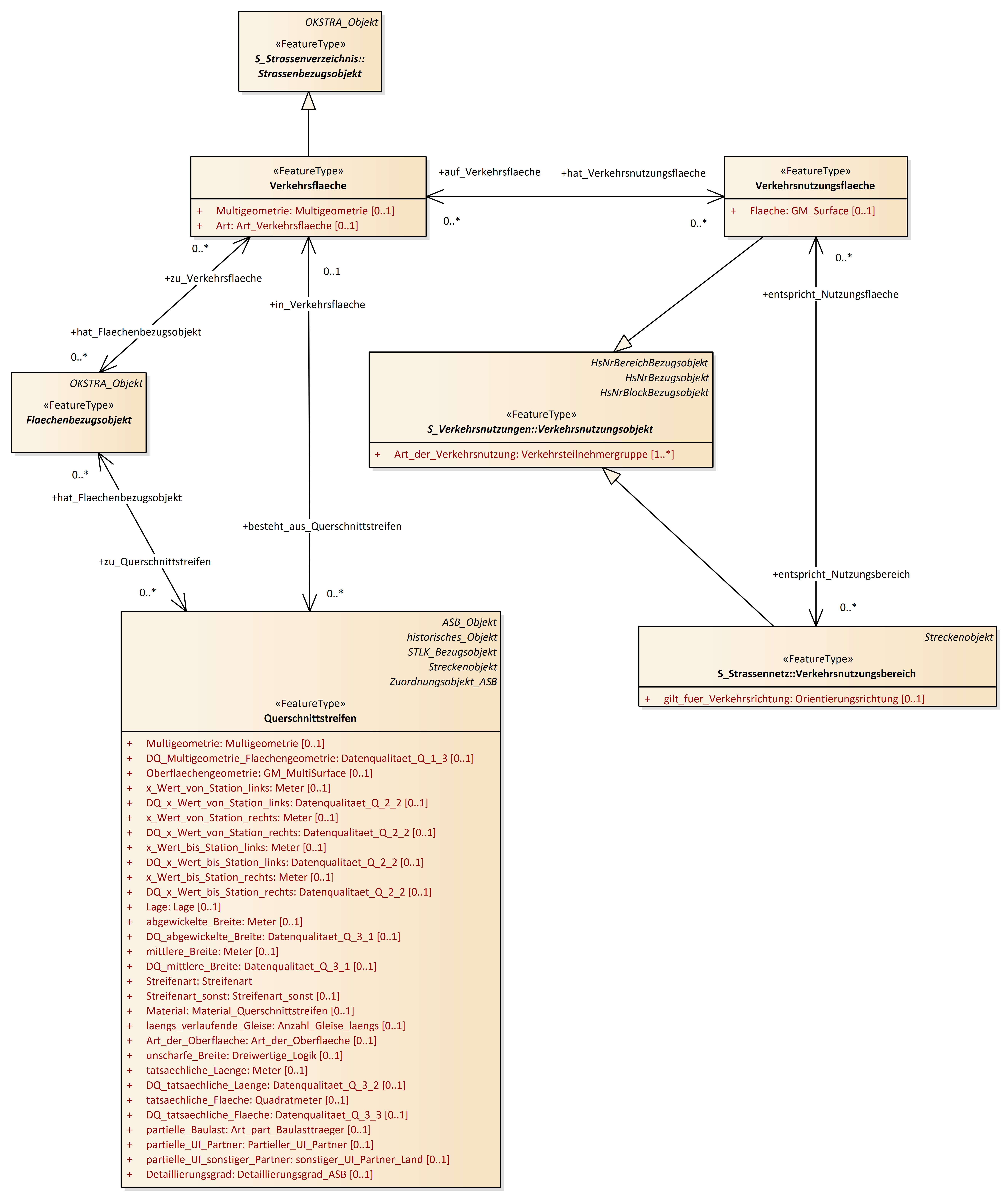
Flaechenmodell
OKSTRA 2.023
/
S_Flaechenmodell
/
Flaechenmodell
Project:
Flaechenmodell
Querschnittstreifen
Sekundärnutzung
Flaechenbezugsobjekt
Querschnittstreifen
Sekundaernutzung
Verkehrsflaeche
Verkehrsnutzungsflaeche
Flaechenmodell : Class diagram
Created:
09.01.2013 12:19:58
Modified:
19.02.2026 11:37:23
Project:
Author:
hettwer
Version:
1.0
Advanced:
ID:
{7F70AB64-F619-4c88-9BD1-F273F5F32390}