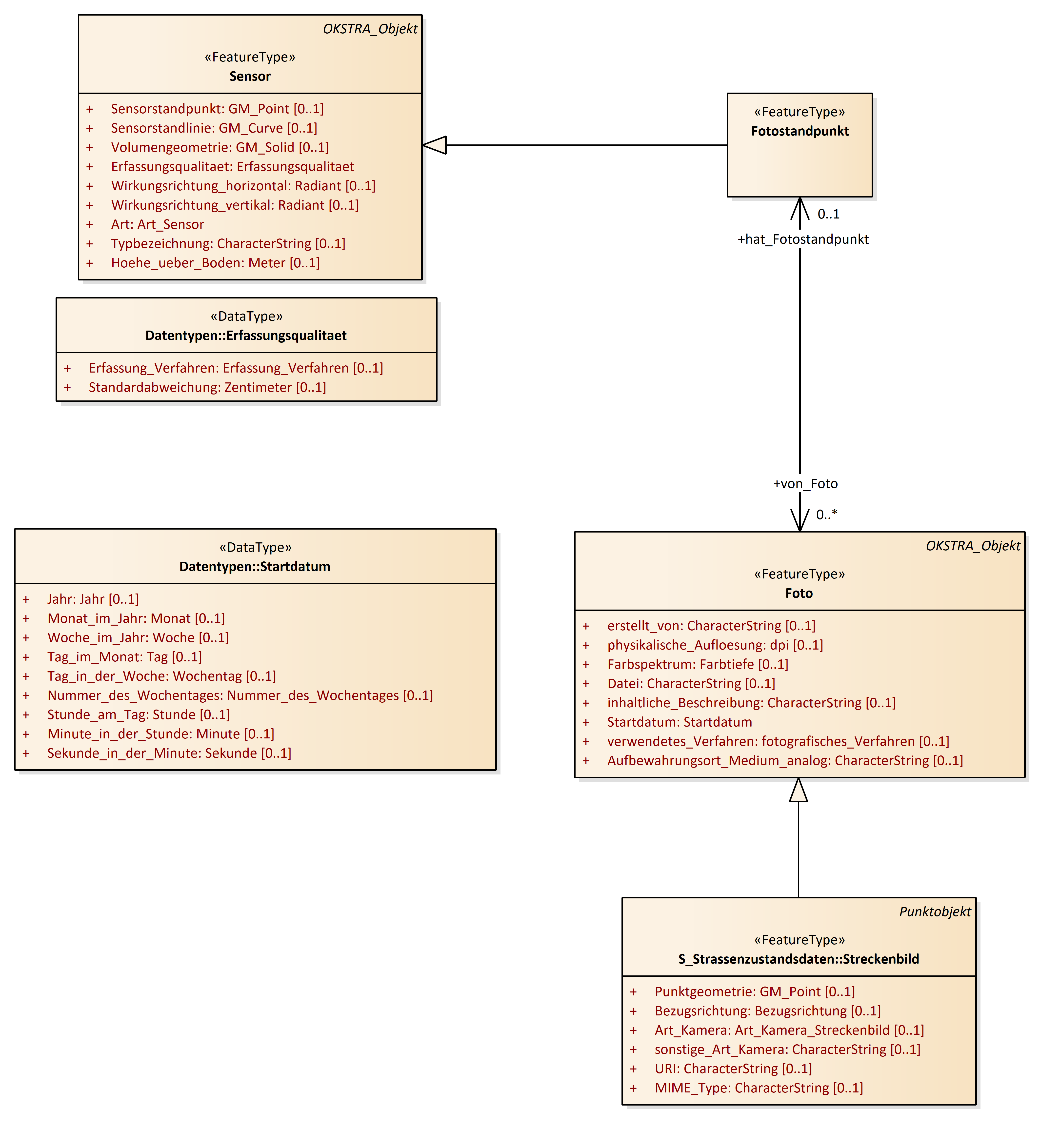
Sensor, Foto
OKSTRA 2.023
/
S_Allgemeine_Objekte
/
Sensor, Foto
Project:
Dokument
Formular
Fremdreferenzen
Infrastrukturobjekt
Metadaten
Objekt_mit_ID
OKSTRA_Objekt
Sensor, Foto
Status_Eigenschaft
Dokument
Formular
Foto
Fotostandpunkt
Fremddatenbestand
Fremdobjekt
Infrastrukturobjekt
Kommunikationsobjekt
Metadaten
Objekt_mit_ID
OKSTRA_Objekt
Sensor
Status_Eigenschaft
Sensor, Foto : Class diagram
Created:
29.03.2011 15:12:14
Modified:
20.10.2020 16:36:55
Project:
Author:
hettwer
Version:
1.0
Advanced:
ID:
{62891435-147D-497b-B131-5B7CC7B7F3E4}