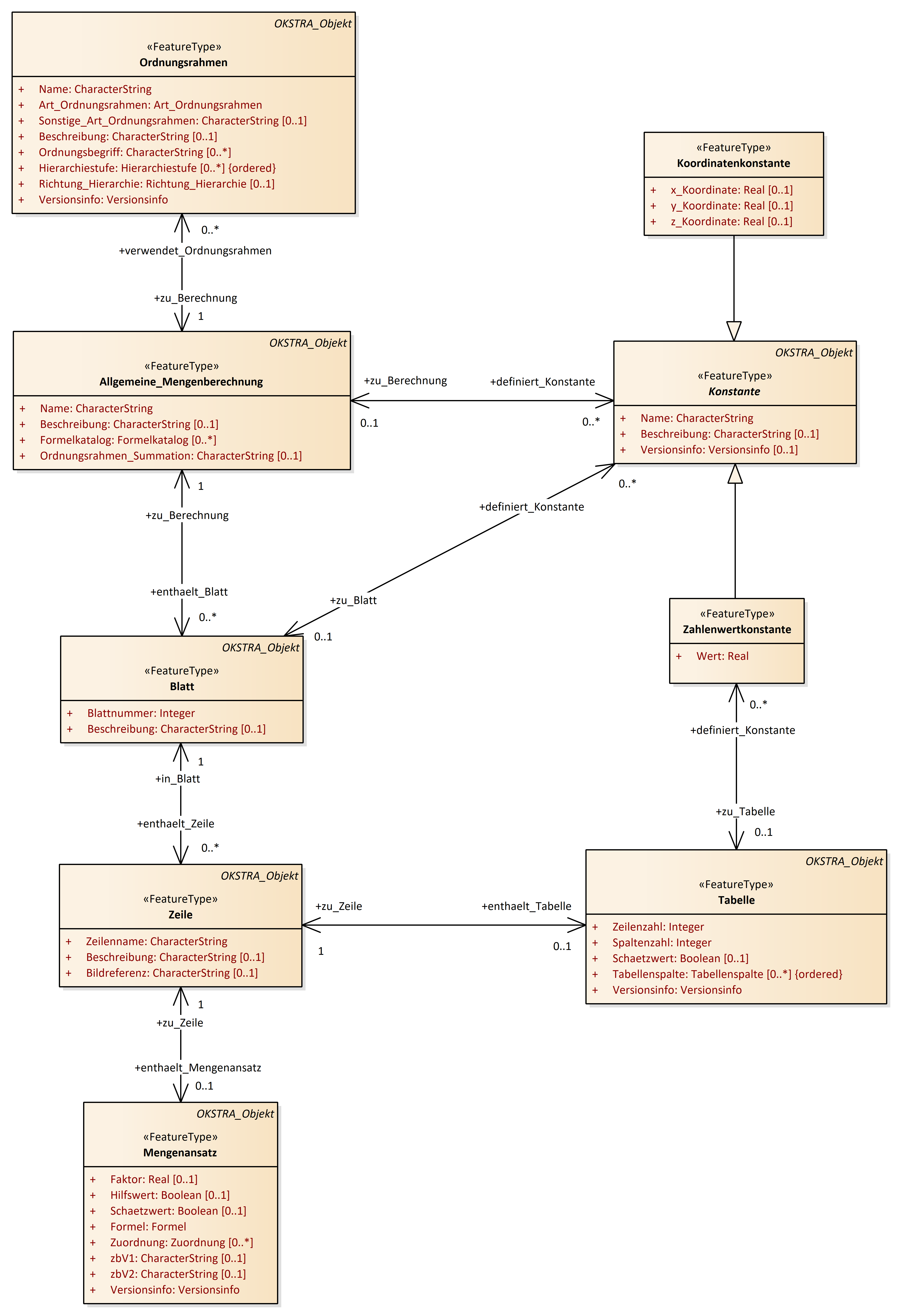
Allgemeine Mengenberechnung
OKSTRA 2.023
/
S_Allgemeine_Mengenberechnung
/
Allgemeine Mengenberechnung
Project:
Allgemeine Mengenberechnung
Allgemeine_Mengenberechnung
Blatt
Konstante
Koordinatenkonstante
Mengenansatz
Ordnungsrahmen
Tabelle
Zahlenwertkonstante
Zeile
Allgemeine Mengenberechnung : Class diagram
Created:
22.07.2013 17:27:31
Modified:
09.04.2026 17:44:37
Project:
Author:
hettwer
Version:
1.0
Advanced:
ID:
{DB8386A6-BE6D-415c-B5D8-EA94CB507B80}