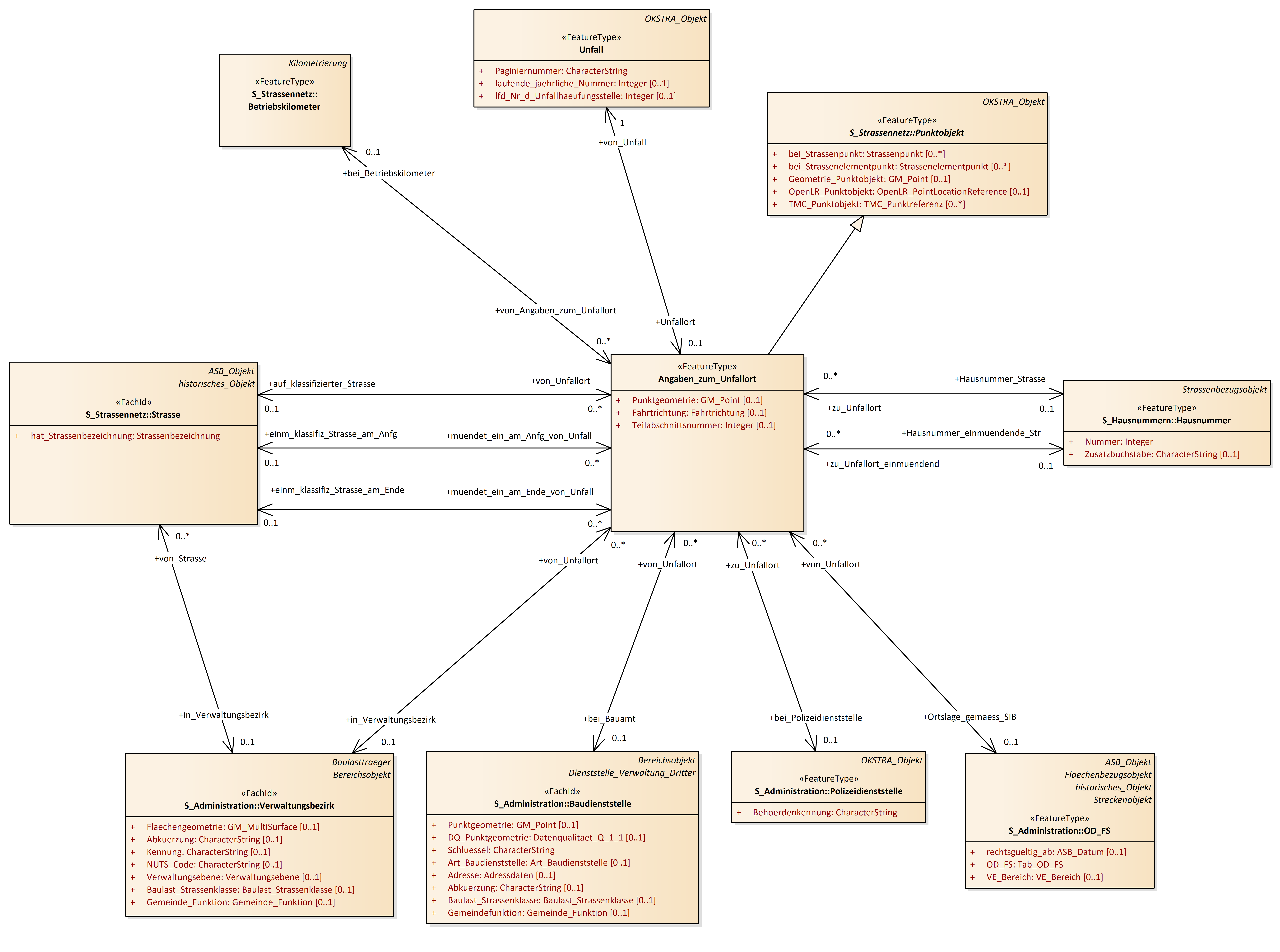
Angaben zum Unfallort
OKSTRA 2.023
/
S_Unfall
/
Angaben zum Unfallort
Project:
Angaben zum Unfallort
Streckenbezogene Unfallkenngrößen
Unfall
Angaben_zu_Unfallbeteiligten
Angaben_zu_Unfallumstaenden
Angaben_zum_Unfallgeschehen
Angaben_zum_Unfallort
Angaben_zur_Unfallzeit
DV_Merkmale_StaLa
Mitfahrer
Unfall
Unfallbeteiligter
Unfalldichte
Unfallfahrzeug
Unfallkenngroesse_Strecke
Unfallrate
Angaben zum Unfallort : Class diagram
Created:
05.04.2011 15:08:32
Modified:
29.11.2024 17:52:56
Project:
Author:
hettwer
Version:
1.0
Advanced:
ID:
{90A18E76-F03C-4a31-AAA3-BBDCFCC55DFE}