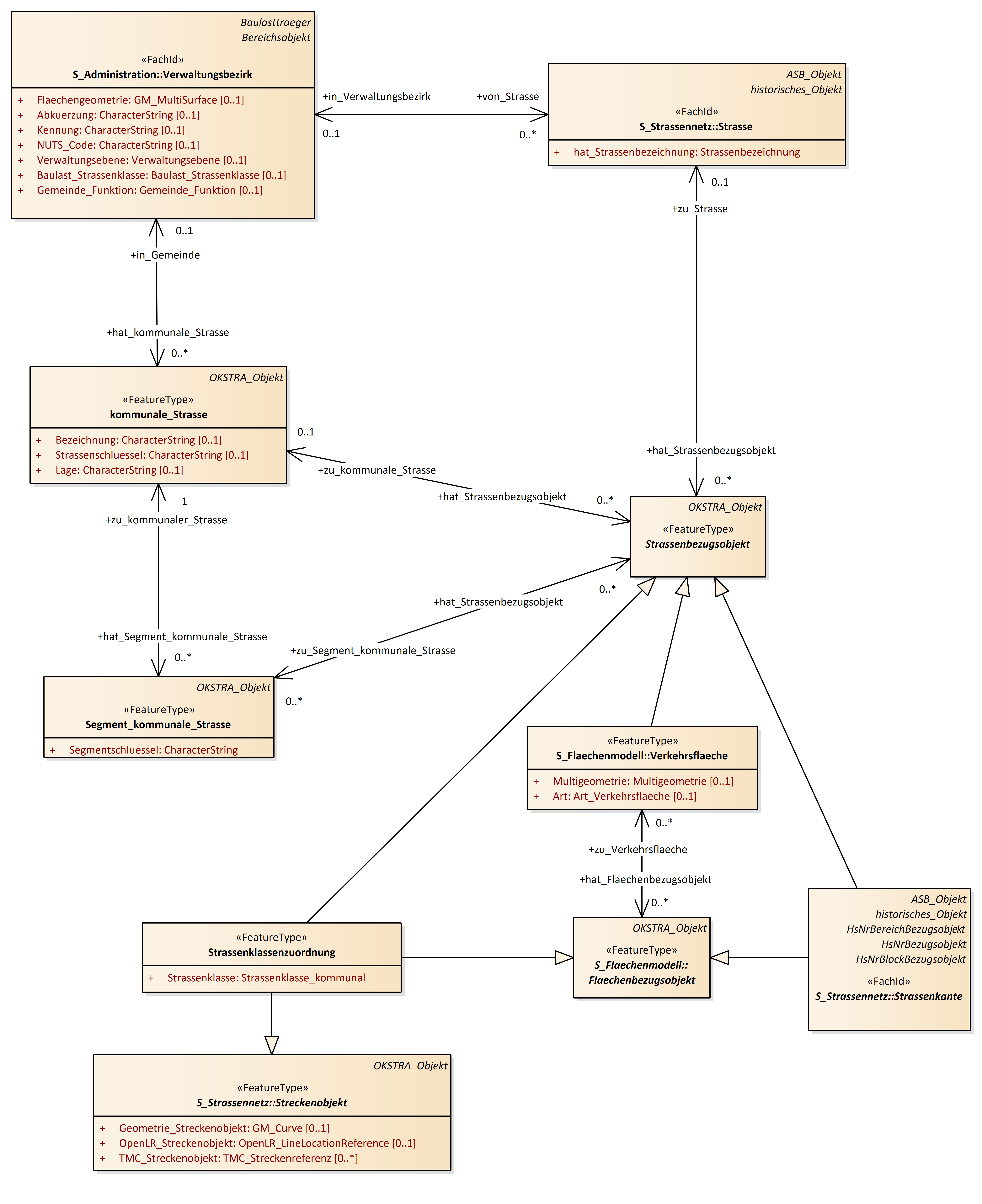
Strassenverzeichnis
OKSTRA 2.023
/
S_Strassenverzeichnis
/
Strassenverzeichnis
Project:
Strassenverzeichnis
kommunale_Strasse
Segment_kommunale_Strasse
Strassenbezugsobjekt
Strassenklassenzuordnung
Strassenverzeichnis : Class diagram
Created:
08.01.2013 16:32:23
Modified:
16.02.2026 13:54:35
Project:
Author:
hettwer
Version:
1.0
Advanced:
ID:
{6C769768-B149-4f25-B165-E4DC2D014500}