Teilmaßnahme
OKSTRA 2.023
/
S_Projektressourcen
/
Teilmaßnahme
Project:
Abnahme
Ausgabestand
Ausschreibungsverfahren
Baubeginn
Baumaßnahme 1
Baumaßnahme 2
CSBF_Meldung_Info
Erstellung Entwurfsunterlagen
Erstellung Vergabeunterlagen
Firmenkonstrukt 1
Firmenkonstrukt 2
Firmenkonstrukt 3
Maßnahme
Nachtrag
Objektbetreuung
Projekt_Straßenbau
Schlusszahlung
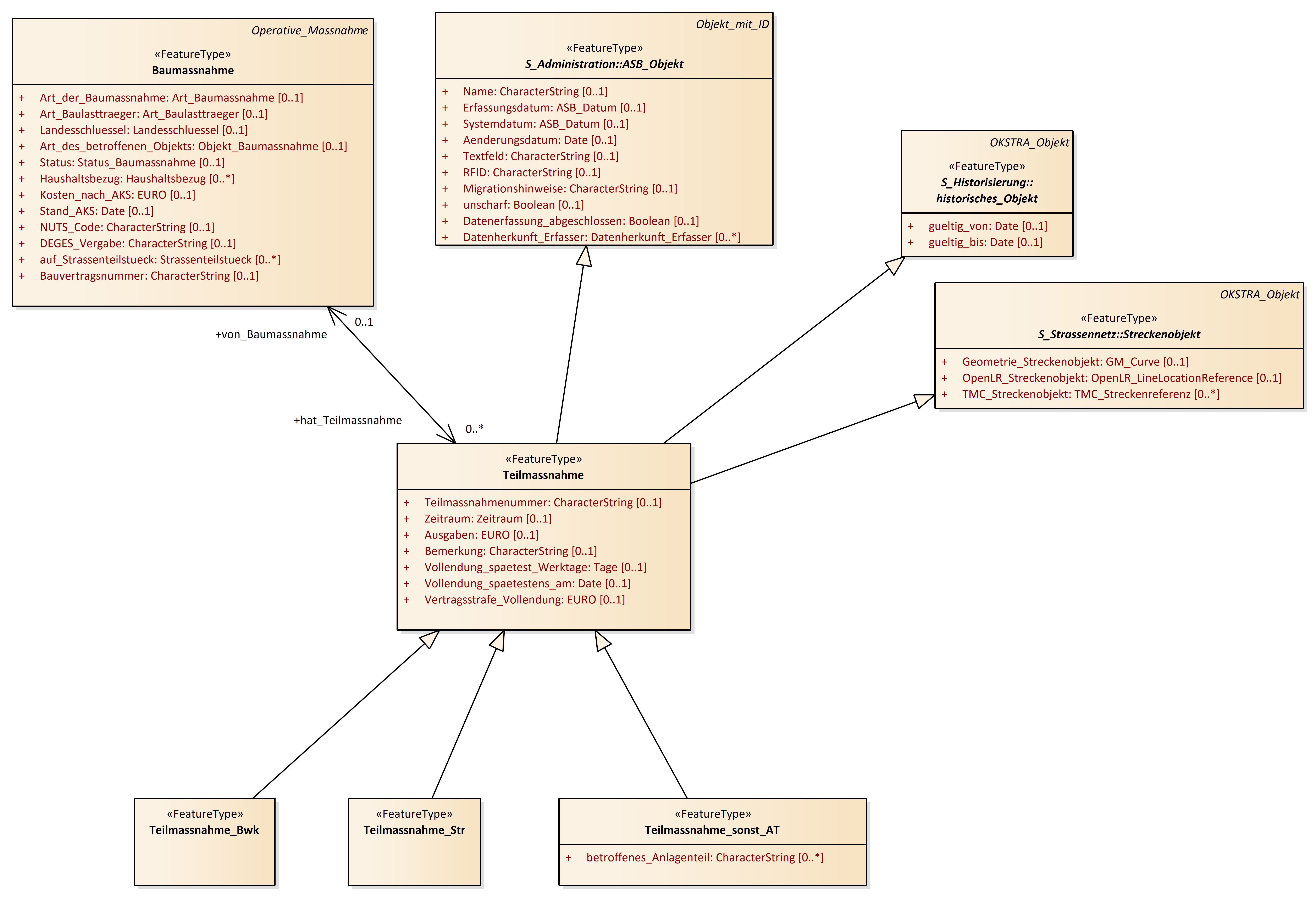
Teilmaßnahme
Teilmaßnahme_Bwk
Teilmaßnahme_sonst_AT
Teilmaßnahme_Str
Vergabeverfahren
Zuschlag
Ab_teilmassnahme_Bwk
Ab_teilmassnahme_sonst_AT
Ab_teilmassnahme_Str
Abnahme
Administrative_Massnahme
Angebot
Ausgabestand
Ausschreibungsverfahren
Baubeginn
Baumassnahme
CSBF_Meldung_Info
Erh_teilmassnahme_Bwk
Erh_teilmassnahme_sonst_AT
Erh_teilmassnahme_Str
Erstellg_Entwurfsunterlagen
Erstellg_Vergabeunterlagen
Erw_teilmassnahme_Bwk
Erw_teilmassnahme_sonst_AT
Erw_teilmassnahme_Str
Firma
Firmenkonstrukt
Massnahme
Nachpruefungsverfahren
Nachtrag
Nb_teilmassnahme_Bwk
Nb_teilmassnahme_sonst_AT
Nb_teilmassnahme_Str
Objektbetreuung
Operative_Massnahme
Projekt_Strassenbau
Rb_teilmassnahme_Bwk
Rb_teilmassnahme_sonst_AT
Rb_teilmassnahme_Str
Schlusszahlung
Teilflaeche_Str
Teilmassnahme
Teilmassnahme_Bwk
Teilmassnahme_sonst_AT
Teilmassnahme_Str
Teilprojekt
Ub_teilmassnahme_Bwk
Ub_teilmassnahme_sonst_AT
Ub_teilmassnahme_Str
Vergabeverfahren
Zuschlag
Teilmaßnahme : Class diagram
Created:
06.04.2011 11:22:31
Modified:
20.11.2024 16:33:27
Project:
Author:
hettwer
Version:
1.0
Advanced:
ID:
{7B0B35EA-9E6E-47a6-BA79-E0810CFD1F52}