AOA-Operationen
OKSTRA 2.023
/
S_Netzaenderungsprotokoll
/
AOA-Operationen
Project:
AOA-Operationen
Netzänderungsprotokoll
Netzknoten-Operationen
Nullpunkt-Operationen
Nullpunktort-Operationen
Straßen-Operationen
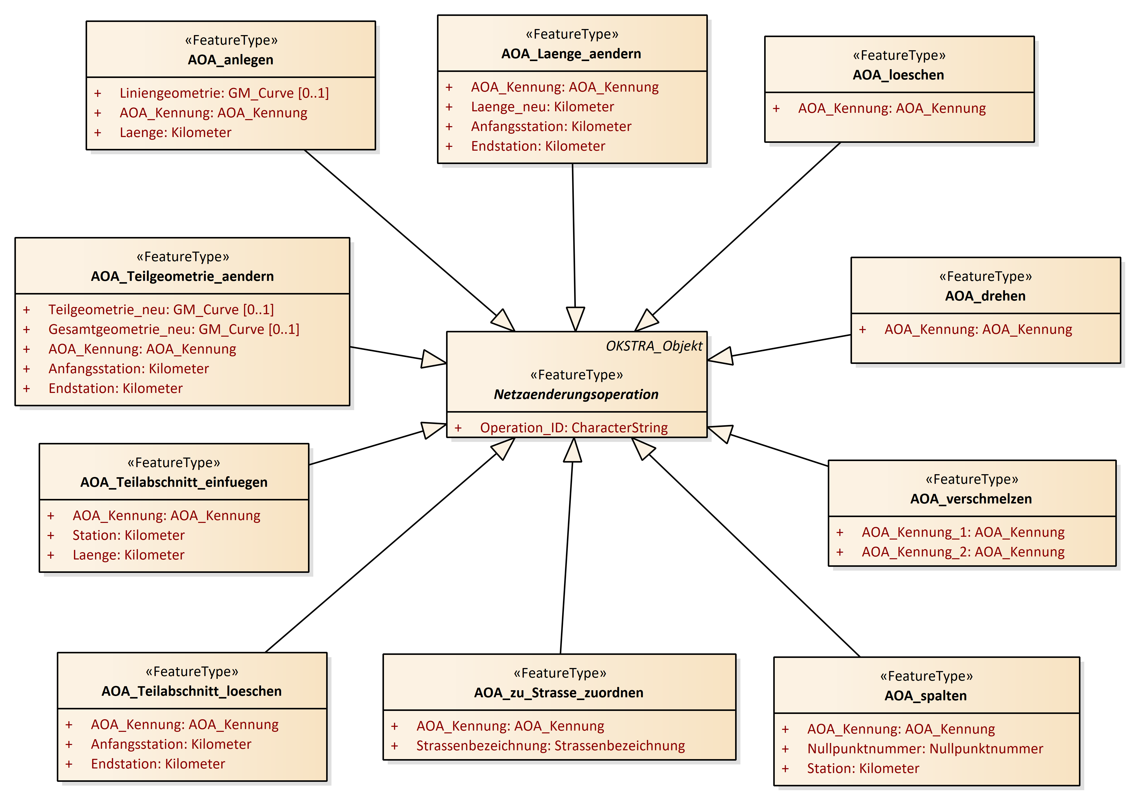
AOA_Laenge_aendern
AOA_Teilabschnitt_einfuegen
AOA_Teilabschnitt_loeschen
AOA_Teilgeometrie_aendern
AOA_anlegen
AOA_drehen
AOA_loeschen
AOA_spalten
AOA_verschmelzen
AOA_zu_Strasse_zuordnen
Netzaenderungsoperation
Netzaenderungstransaktion
NK_anlegen
NK_loeschen
NK_Position_aendern
NK_umbenennen
NP_anlegen
NP_loeschen
NP_Position_aendern
NP_umbenennen
NPO_anlegen
NPO_loeschen
NPO_Position_aendern
STR_anlegen
STR_loeschen
STR_umbenennen
AOA-Operationen : Class diagram
Created:
29.03.2011 09:12:36
Modified:
03.06.2016 17:02:33
Project:
Author:
hettwer
Version:
1.0
Advanced:
ID:
{F14DBB91-0C89-47c7-A542-85ED56680999}