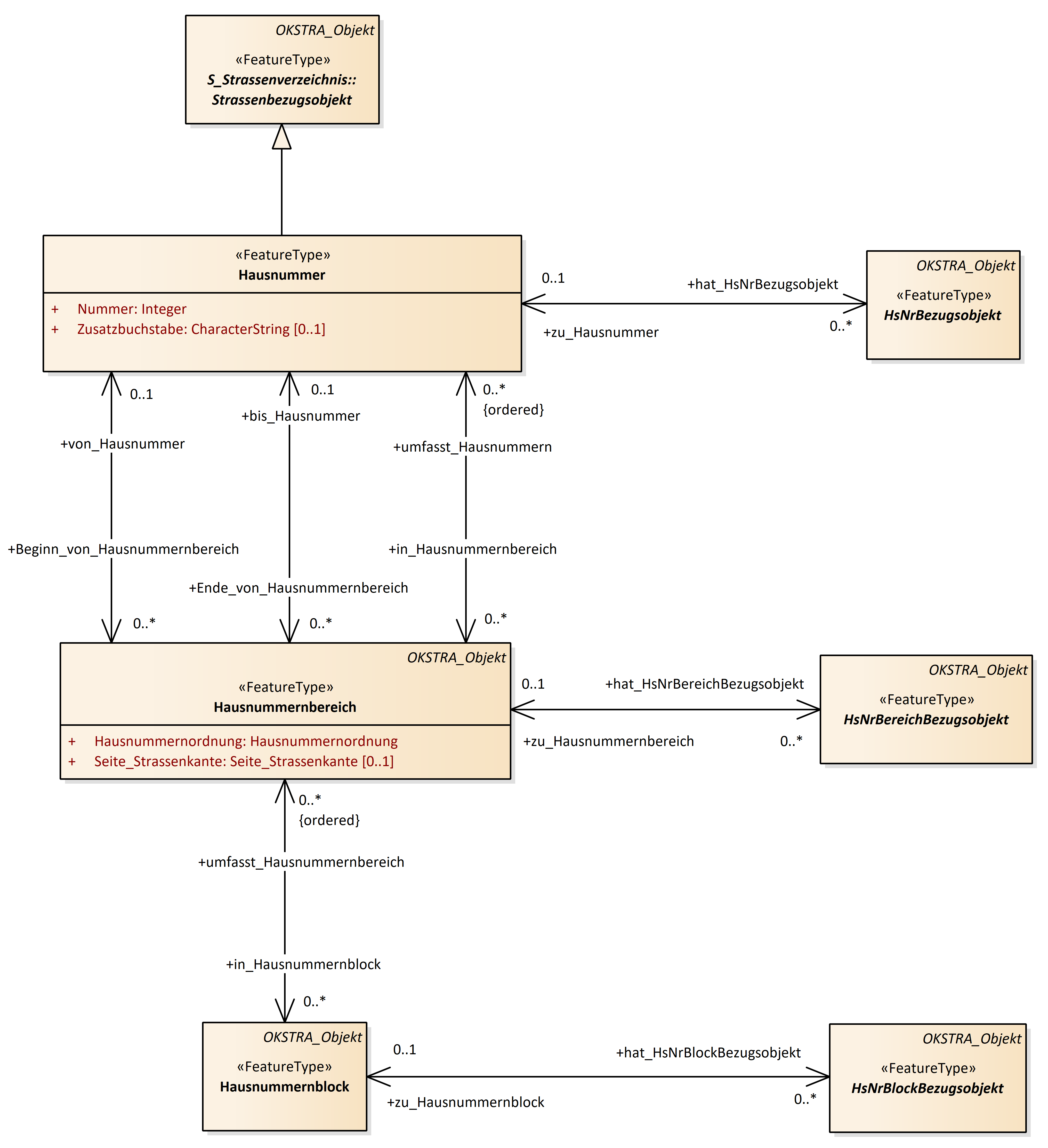
Hausnummern
OKSTRA 2.023
/
S_Hausnummern
/
Hausnummern
Project:
Hausnummern
Hausnummer
Hausnummernbereich
Hausnummernblock
HsNrBereichBezugsobjekt
HsNrBezugsobjekt
HsNrBlockBezugsobjekt
Hausnummern : Class diagram
Created:
08.01.2013 15:05:48
Modified:
28.01.2020 09:12:06
Project:
Author:
hettwer
Version:
1.0
Advanced:
ID:
{8DFDEB4B-0207-4102-9351-E56DCA4E721C}