Allgemeine Mengenberechnung: Hilfsdatentypen
OKSTRA 2.023
/
Datentypen
/
Allgemeine Mengenberechnung: Hilfsdatentypen
Project:
Ableitungen Angle
Ableitungen Area
Ableitungen CharacterString
Ableitungen Currency
Ableitungen Integer
Ableitungen Length
Ableitungen Measure
Ableitungen Neue Measure-Kategorien
Ableitungen Real
Ableitungen Time
Ableitungen Velocity
Ableitungen Volume
Ableitungen Weight
Adressdaten, Kommunikation, Land
Allgemeine Mengenberechnung: Argument
Allgemeine Mengenberechnung: Formel
Allgemeine Mengenberechnung: Hilfsdatentypen
ASB-ING-2016_1
ASB-ING-2016_2
ASB-ING-2016_3
ASB-ING-2016_4_Kataloge
Bankverbindung
Baubetrieb_Arbeitsstelle
Bindemittel
Daten_zur_Gesamtabnahme
Datenqualität
Datentyp_mit_Fremdreferenz
Eigenschaften_Fahrtrichtung
Füller
Gesteinskoernung
Haushaltsbezug
Koordinatenreferenzsystem
Kostenbeteiligter
Multigeometrie
OpenLR-Referenzen
PCV
Prüfdaten 1
Prüfdaten 2
Prüfdaten 3
Prüfdaten 4
standardisierte_Bewertung_Arbeitsstelle
Straßenbezeichnung
Straßenpunkt, Straßenelementpunkt
Straßenteilstück
Zeitabschnitt und Zeitpunkt
Zeitraum
Zusätze
Abkuehlversuch
Abstand_Achse_Achse
Abstand_Anzahl
Abstreumaterial
Abweichender_Pruefzyklus
achsbezogene_Daten
Adressdaten
Ansatzreferenz
Anzahl
Anzahl_einstellig
Anzahl_Klassen
Anzahl_unscharf
Anzahl_zweistellig
AOA_Kennung
Argument
Art_Fahrbahnuebergang
Art_Fahrzeug_Rueckhaltesystem
Art_Lager
Art_Massnahme
Art_Spannstahl
Artengruppe
ASB_Datum
ASB_ING_Schluessel
Asphaltgranulat
Asphaltmischgut
Aufhellungsgestein
Aufweitung_Verbreit_Verbind
Ausrundung
Bankverbindung
Baubetrieb_Arbeitsstelle
Baukilometerbereich
Baulich_konstruktiver_Schutz
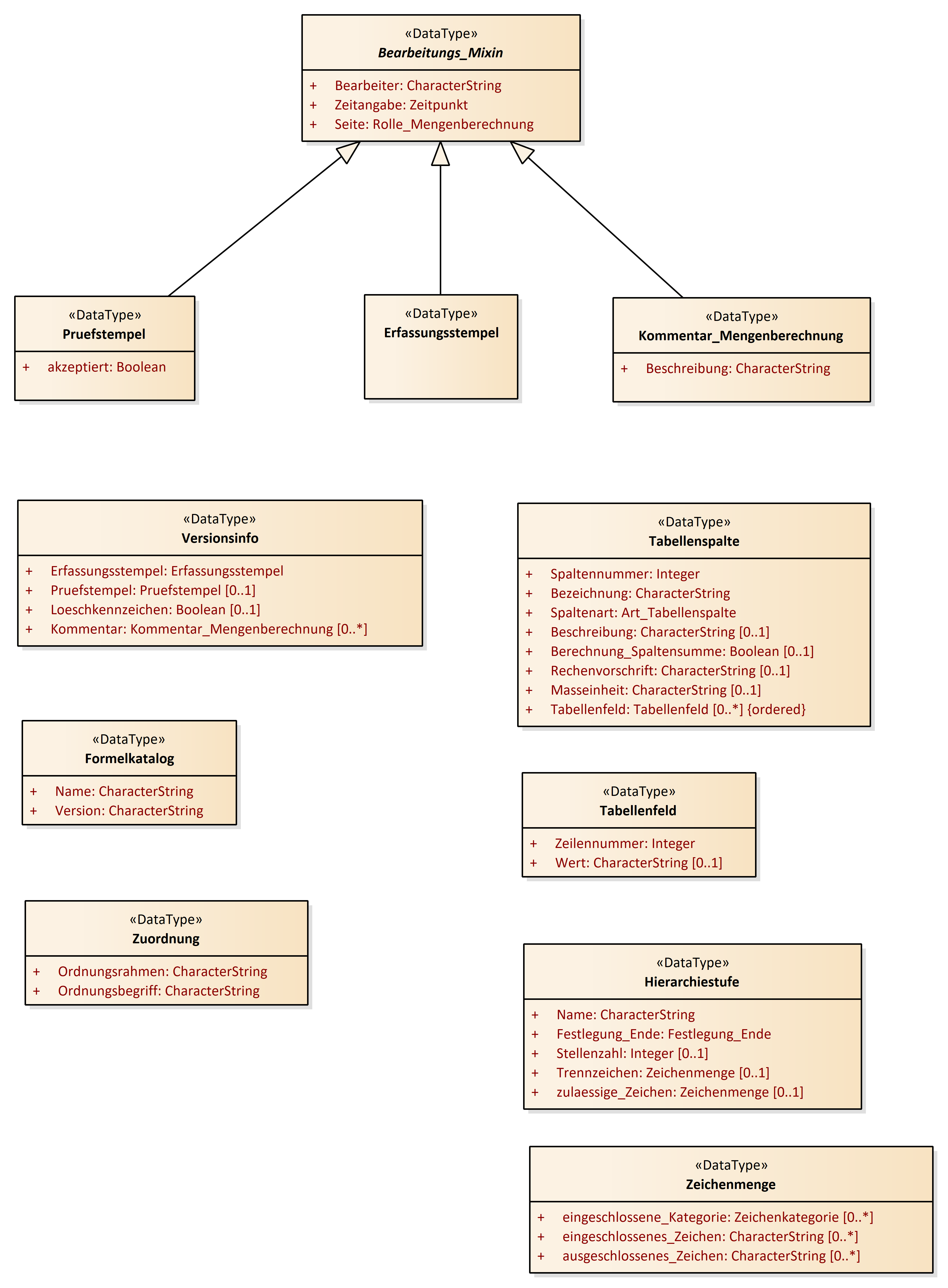
Bearbeitungs_Mixin
Biegebalkenrheometer
Bindemittel
Bindemittelgehalt
Biotoptyp
Blattsummenreferenz
Bodenart
Bogengeometrie
BR_Punkt
Calciumhydroxidgehalt
cd_pro_Quadratmeter_und_Lux
CSBF_Identnummer
Daten_zur_Gesamtabnahme
Datenherkunft_Erfasser
Datenqualitaet_Q_3_2
Datenqualitaet_Q_3_3
Datentyp_mit_Fremdreferenz
Dauer
Dezimeter
dpi
Durchgang
Dyn_Scherrheometer
Dynamische_Stempeleindringtiefe
Dynamischer_Spaltzugschwellversuch
Eigenschaften_Fahrtrichtung
Einaxialer_Druckschwellversuch
Einaxialer_Zugversuch
einfacher_Zeitraum
Einflusslinie_normiert
Eins_pro_Kilopascal
Eins_zu_N
Elastische_Rueckstellung
Entwaesserung
Erfassungsqualitaet
Erfassungsstempel
Ergebniszeile
Ergebniszelle
Ermuedung
Ermuedungsfunktion
Erstpruefung_Asphalt
Erweichungspunkt_RuK
EURO
Faktor
Farbtiefe
Fertige_Schicht
Force
ForcePerLength
ForcePerUnitArea
Formel
Formelkatalog
Formularfeld
Formularfeldgruppe
Freies_Attribut
Freitextformel
Frequency
Frischbitumen_zugegeben
Frist_Maengelansprueche
Fueller
Fueller_Kategorie
Funktionsformel
Geometrie_ASB-ING
Gestein_Deckschicht
Gesteinskoernung
Gesteinskoernungsgemisch
Gon
Grad
Grad_Celsius
Grad_Koor
Gramm_pro_Kubikzentimeter
Gramm_pro_Quadratmeter
Groesse
GUID
Haftverhalten
Haftzugfestigkeit
Haushaltsbezug
HB_Punkt
Hektar
Hertz
Hierarchiestufe
Hoehe_bei_Abstand
Hohlraumgehalt
Hohlraumgehalt_aus_Probeplatten
Hor_Koor
HZ_Punkt
Injektionsverfahren
Jahr
Jahre
Joule
Joule_pro_Quadratzentimeter
Kaelteeigenschaften
Kilogramm
Kilogramm_pro_Kubikmeter
Kilogramm_pro_Quadratmeter
Kilometer
Kilonewton
Kilonewton_pro_Quadratmeter
Kilopascal
Kilowatt
Klassenwert
Kommentar_Mengenberechnung
Kommunikation
komplexer_Zeitraum
Konstantenreferenz
Koordinate
Koordinaten_ASB-ING
Koordinatenreferenzsystem
Korn
Korngroesse
Korngroessenverteilung
Kornverlust
Kostenbeschreibung
Kostenkatalog
Kraftduktilitaet
Kubikmeter
Kubikzentimeter
Land
Lastbild_Definition
Lastdefinition
Laststufe
lfd_NK_Nummer
Liter
Liter_pro_Sekunde
Liter_pro_Sekunde_und_Meter
Marshallprobekoerper
Massenanteil
Megahertz
Megapascal
Menge_mit_Dimension
Menge_mit_Dimension_Erlaeuterung
Meter
Meter_pro_Sekunde_Wasserdurchl
Millimeter
Millimeter_pro_1000_Lastzyklen
Millisekunde
Millisekunden
Minute
Minuten
MLC_Info
Monate
MueSKM
Multigeometrie
Nachrechnungsinfo
Netzknotennummer
Newton
Newton_pro_Meter
Newton_pro_Quadratmillimeter
Newtonmeter
Nullpunktkennung
Nullpunktnummer
Oberflaechenbeschichtung_Holz
Objekt_ID
OpenLR_LastLocationReferencePoint
OpenLR_LineAttributes
OpenLR_LineLocationReference
OpenLR_LocationReferencePoint
OpenLR_Offsets
OpenLR_PathAttributes
OpenLR_PointAlongLine
OpenLR_PointLocationReference
OpenLR_PoiWithAccessPoint
Ortsangabe
Ortsbezug
Pascal
PCV
Polygon_ASB-ING
Power
Probe_Dyn_Spaltzugschwellversuch
Probe_Kornverlust
Promille
Promille_pro_10000_Lastwechsel
Prozent
Prozent_Neigung
Pruefstempel
PSV_Abstreumaterial
Punkt_ASB-ING
Punkt_normiert_ASB-ING
Punktvermarkung
QN_Punkt
QP_Punkt
Quadratmeter
Radiant
Rahmengeometrie
RGB_Farbe
RGB_Farbwert
Rueckformung_und_Nachgiebigkeit
Schadensbeispiel
Schicht_ASB-ING
Schichtenverbund
Schichtenverbund_Scherkraft
Schnittgroessenvergleich
Schriftfeld_RE_2012
Schutzstatus
Segment_Punkt
Sekunde
Sekunden
Slope
Spaltzugfestigkeit
Spannverfahren_Vorspannung
standardisierte_Bewertung_Arbeitsstelle
Startdatum
Statische_Eindringtiefe_Wuerfel
Steifigkeit
Strassenbezeichnung
Strassenelementpunkt
Strassennummer
Strassenpunkt
Strassenteilstueck
Stunde
Stunden
Stunden_pro_Woche
Stundenkilometer
StVO_Zeichennummer
SW_Koor
Systembezeichnung
Tabellenfeld
Tabellenreferenz
Tabellenspalte
Tag
Tage
Tagesgruppe
Temperature
Textausgestaltung
Tieftemperaturverhalten
TK25_Blattnummer
TMC_Location_Code
TMC_Punktreferenz
TMC_Streckenreferenz
Tonnen
TUEL_Nummer
Tunnel_Verkehrseinrichtungen_Info
Tunnel_zentrale_Anlagen_Info
Tunnelbeleuchtungsinfo
Tunnellueftungsinfo
Tunnelsicherheitsinfo
Ueberkorn
Umfang_VES
Unfaelle_pro_km_und_Jahr
Unfaelle_pro_Mio_Kfz_km
Unterabschnitt_LV
Unterkorn
Untersuchungsumfang
V_Koor
VEMAGS_Info
Verdichtungsgrad
Verfahren_Betonersatzsystem
Verfahren_Brueckenseil_Kabel
Verfahren_chemischer_Holzschutz
Verfahren_Erd_und_Felsanker
Verfahren_Korrosionsschutz
Verfahren_Oberflaechenschutzsystem
Verformungsbestaendigkeit
Verformungsverhalten
Verformungsverhalten_Messwert
Verformungsverlauf
Versionsinfo
Volumenprozent
Waehrungsbetrag
Watt
Wertungskriterium
Winkel_Kreuzung
Woche
Wochen
Zehntel_mm
Zeichenmenge
Zeitabschnitt
Zeitpunkt
Zeitraum
Zentimeter
Zugangsbeschraenkung
Zulassung
Zuordnung
Zuordnungssummenreferenz
Zusatz_Asphaltmischgut
Zusatz_Bindemittel
Zusatzbuchstabe
Zustaendige_Stelle
Zustaendigkeit_ASB-ING
Zustand_Bauteilgruppe
Zyklus
Allgemeine Mengenberechnung: Hilfsdatentypen : Class diagram
Created:
22.07.2013 17:43:35
Modified:
19.02.2015 17:36:54
Project:
Author:
hettwer
Version:
1.0
Advanced:
ID:
{AD62F508-C142-43ff-BC0A-8F22D8070C12}