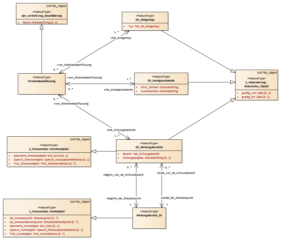
Streckenbeeinflussung : Class diagram
Created:
30.03.2011 10:17:37
Modified:
15.11.2018 09:37:22
Project:
Author:
hettwer
Version:
1.0
Advanced:
ID:
{B8ECB68A-B2B5-4602-916B-7A663EE1E36A}