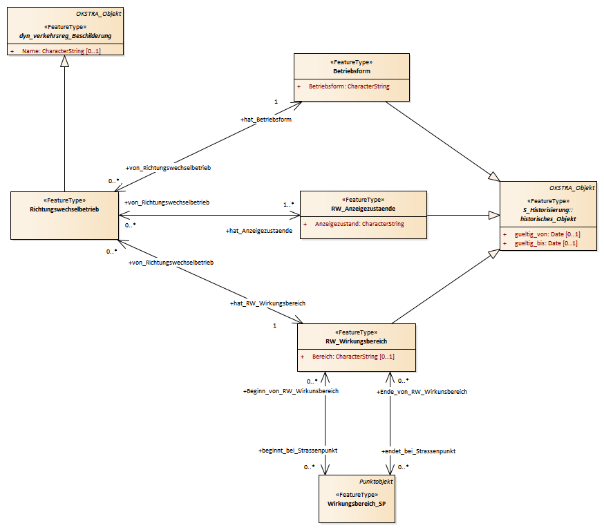
Richtungswechselbetrieb : Class diagram
Created:
30.03.2011 10:35:58
Modified:
15.11.2018 09:36:37
Project:
Author:
hettwer
Version:
1.0
Advanced:
ID:
{31AA38CF-62E4-4b83-B4CE-72413A2CBC23}