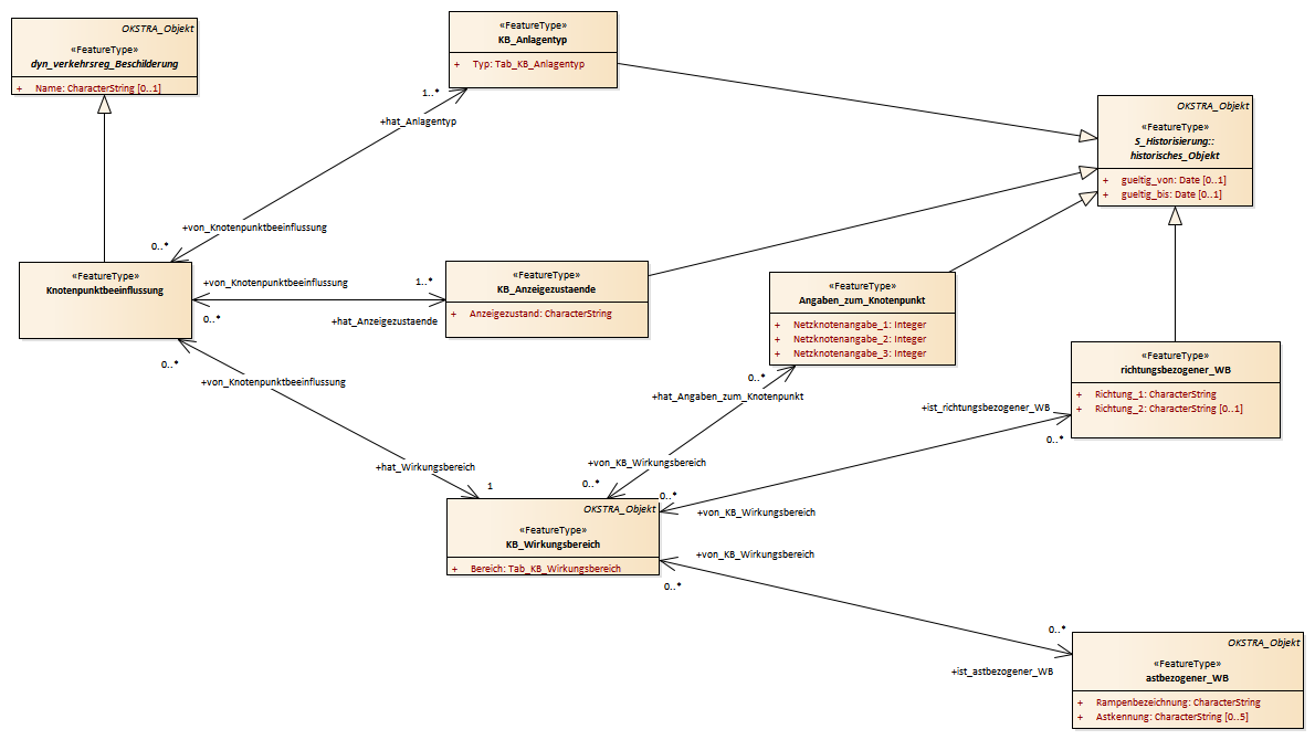
Knotenpunktbeeinflussung : Class diagram
Created:
30.03.2011 10:28:39
Modified:
15.11.2018 10:10:51
Project:
Author:
hettwer
Version:
1.0
Advanced:
ID:
{A336EC2C-3A09-4566-AA43-50E27CFCA556}