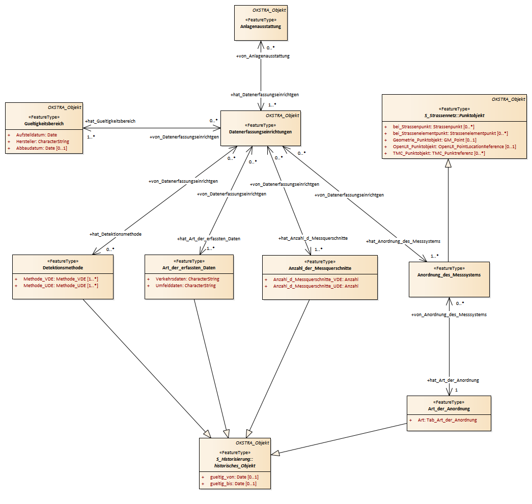
Datenerfassungseinrichtungen : Class diagram
Created:
30.03.2011 10:51:15
Modified:
13.03.2018 16:38:06
Project:
Author:
hettwer
Version:
1.0
Advanced:
ID:
{31276236-E7F1-4aed-821D-A40F21B353AB}