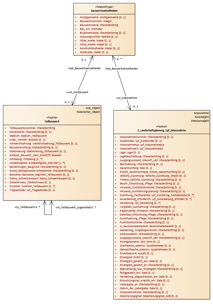
Bauwerkseinzelheiten : Class diagram
Created:
30.03.2011 09:27:44
Modified:
14.11.2018 15:34:16
Project:
Author:
hettwer
Version:
1.0
Advanced:
ID:
{530B62E0-5447-43e6-8C93-282AB368B175}