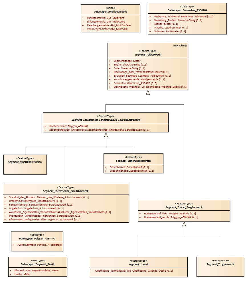
Segmente : Class diagram
Created:
09.08.2018 00:00:00
Modified:
29.07.2019 15:05:46
Project:
Author:
boehme
Version:
1.0
Advanced:
ID:
{084B5E92-CB29-45e6-91D2-DE81F13D66B0}