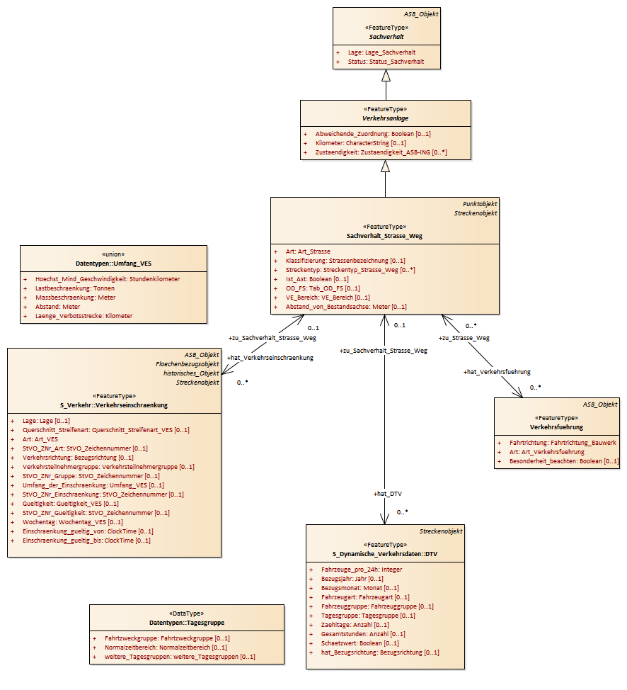
Sachverhalt_Straße_Weg : Class diagram
Created:
10.09.2018 00:00:00
Modified:
18.03.2019 11:47:42
Project:
Author:
boehme
Version:
1.0
Advanced:
ID:
{24CE4662-1717-4258-BE01-6B1EDB6946B1}