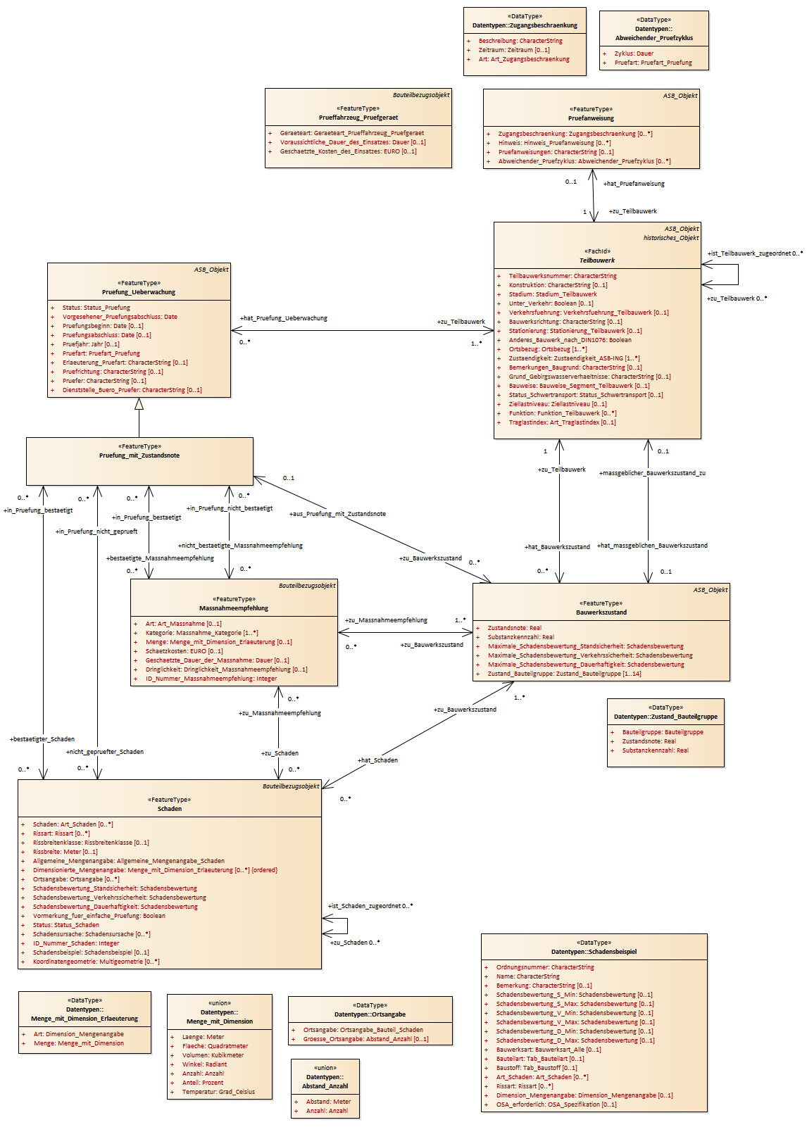
Prüfung : Class diagram
Created:
29.08.2018 00:00:00
Modified:
29.07.2019 11:37:51
Project:
Author:
boehme
Version:
1.0
Advanced:
ID:
{FFDF1DD3-9604-4554-B9B6-36E556875A27}