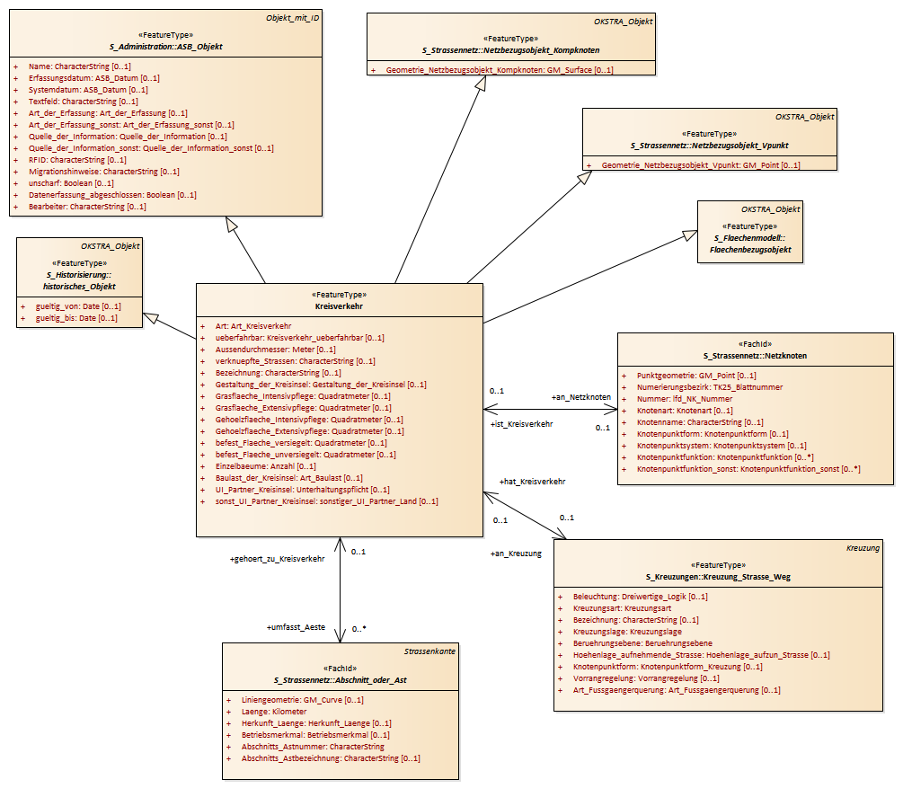
Kreisverkehr : Class diagram
Created:
22.03.2011 17:39:48
Modified:
15.11.2018 10:08:42
Project:
Author:
hettwer
Version:
1.0
Advanced:
ID:
{0BBC82F8-F15E-4594-8905-B17C2F18CC03}