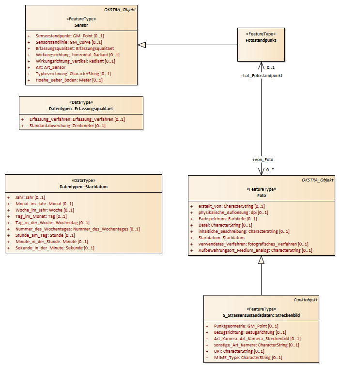
Sensor, Foto : Class diagram
Created:
29.03.2011 15:12:14
Modified:
19.02.2015 14:44:53
Project:
Author:
hettwer
Version:
1.0
Advanced:
ID:
{62891435-147D-497b-B131-5B7CC7B7F3E4}