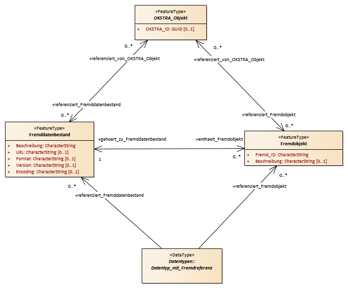
Fremdreferenzen : Class diagram
Created:
20.05.2014 17:57:16
Modified:
06.04.2016 17:24:04
Project:
Author:
hettwer
Version:
1.0
Advanced:
ID:
{FFB82814-0F43-4a7a-9463-D0806B993706}