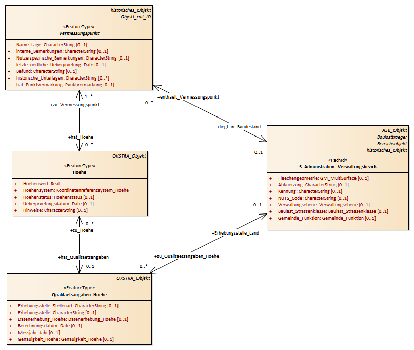
Höhe : Class diagram
Created:
05.04.2011 11:31:42
Modified:
17.12.2015 11:50:36
Project:
Author:
hettwer
Version:
1.0
Advanced:
ID:
{E870D8E5-AAB0-4583-A420-94C43C645E1D}